2022年6卷3期
显示方式: |
2022, 6(3): 409-422.
doi: 10.1093/ce/zkac015
摘要:
本文对用于光伏(photovoltaic, PV)装置的某型号自清洁系统的设计步骤进行了描述,并通过试验考察了该自清洁滑动式光伏系统在印度各类气候条件下用于太阳能电站的有效性。在对该自清洁型滑动式光伏系统进行性能测试时,以带有滑动构件的3块20 W光伏面板为一组,使用传统技术(固定式)的3块20 W光伏面板为另一组,记录了它们在2019年12月至2021年4月期间的输出功率。试验结果表明,该自清洁型滑动式光伏系统在夏季、冬季和季风过后期间的效率,比固定式光伏系统分别高出18.3%、13.3%和6.4%。此外,与产生的能量相比,其消耗的能量是非常低的。本研究提出的这一系统不仅可以清洁光伏装置,还可以保护其免受冰雹的破坏。从研究结果可知,与传统的光伏技术相比,该系统的光伏效率在各类气候条件下都有显著的提升,从而使发电量得以增加。
本文对用于光伏(photovoltaic, PV)装置的某型号自清洁系统的设计步骤进行了描述,并通过试验考察了该自清洁滑动式光伏系统在印度各类气候条件下用于太阳能电站的有效性。在对该自清洁型滑动式光伏系统进行性能测试时,以带有滑动构件的3块20 W光伏面板为一组,使用传统技术(固定式)的3块20 W光伏面板为另一组,记录了它们在2019年12月至2021年4月期间的输出功率。试验结果表明,该自清洁型滑动式光伏系统在夏季、冬季和季风过后期间的效率,比固定式光伏系统分别高出18.3%、13.3%和6.4%。此外,与产生的能量相比,其消耗的能量是非常低的。本研究提出的这一系统不仅可以清洁光伏装置,还可以保护其免受冰雹的破坏。从研究结果可知,与传统的光伏技术相比,该系统的光伏效率在各类气候条件下都有显著的提升,从而使发电量得以增加。
2022, 6(3): 423-431.
doi: 10.1093/ce/zkac027
摘要:
鉴于可再生能源的间歇性,设置储能系统很有必要,其能在非高峰期储存能量,而在高峰期供应能量。但是,配电网并未妥善设置此类储能装置,故其无法发挥预设优势。为提高径向配电网的性能,本文提出了电池储能系统(battery energy-storage system,BESS)的最佳配电及尺寸策略。本文所用测试配电网为集成了光伏发电的标准 IEEE 33 总线网。本文采用 DIgSILENT PowerFactory 仿真配电网模型,并以 MATLAB® 对其进行优化。所用优化算法为遗传算法;研究了24 h系统,步长为15 min,并对动态负荷进行了时间扫描分析。本文研究对比了3种案例。研究结果表明,优化后BESS的功率损耗大幅减少。优化前总损耗为16 365.57 kW,优化后总损耗为10 246.5 kW,故功率损耗约减少近 62%。
鉴于可再生能源的间歇性,设置储能系统很有必要,其能在非高峰期储存能量,而在高峰期供应能量。但是,配电网并未妥善设置此类储能装置,故其无法发挥预设优势。为提高径向配电网的性能,本文提出了电池储能系统(battery energy-storage system,BESS)的最佳配电及尺寸策略。本文所用测试配电网为集成了光伏发电的标准 IEEE 33 总线网。本文采用 DIgSILENT PowerFactory 仿真配电网模型,并以 MATLAB® 对其进行优化。所用优化算法为遗传算法;研究了24 h系统,步长为15 min,并对动态负荷进行了时间扫描分析。本文研究对比了3种案例。研究结果表明,优化后BESS的功率损耗大幅减少。优化前总损耗为16 365.57 kW,优化后总损耗为10 246.5 kW,故功率损耗约减少近 62%。
2022, 6(3): 432-443.
doi: 10.1093/ce/zkac021
摘要:
本文研究了一个置于紧凑便携式集装箱内的创新型水培-微藻混合系统。该系统分为两部分;微藻系统和水培系统。混合系统采用 24 h工作制,12 h光照,12 h黑暗。光照面与黑暗面经不透光管连接,黑暗面的二氧化碳经不透光管传至光照面,光照面的氧气经不透光管传至黑暗面。在本文中,作者开发了一个可评估水培–微藻系统性能的数学模型。模型的仿真结果显示了分体式光生物反应器与水培系统的最佳参数。研究的第一个参数是分体式光生物反应器喷洒器的直径,第二个参数是植株数,这样以获得更好和最优的结果。混合水培–微藻系统的最佳模拟设计为使用100 株莴苣和3个喷洒器直径为 0.009 m的光生物反应器,光生物反应器面积为15.6 m2。
本文研究了一个置于紧凑便携式集装箱内的创新型水培-微藻混合系统。该系统分为两部分;微藻系统和水培系统。混合系统采用 24 h工作制,12 h光照,12 h黑暗。光照面与黑暗面经不透光管连接,黑暗面的二氧化碳经不透光管传至光照面,光照面的氧气经不透光管传至黑暗面。在本文中,作者开发了一个可评估水培–微藻系统性能的数学模型。模型的仿真结果显示了分体式光生物反应器与水培系统的最佳参数。研究的第一个参数是分体式光生物反应器喷洒器的直径,第二个参数是植株数,这样以获得更好和最优的结果。混合水培–微藻系统的最佳模拟设计为使用100 株莴苣和3个喷洒器直径为 0.009 m的光生物反应器,光生物反应器面积为15.6 m2。
2022, 6(3): 444-459.
doi: 10.1093/ce/zkac020
摘要:
本文合成了高表面积的六方介孔二氧化硅 MCM–41,再用2–(乙氨基)乙醇(EAE)、乙二胺(EDA)与四乙烯五胺(TEPA)3种胺进行湿浸渍,制成了用于捕集燃烧后二氧化碳的固体吸附剂。用体积比 15/85、流速 20 mL/min 的 CO2/N2 于 25 ℃ 和常压条件下进行二氧化碳吸附试验,在 100 ℃ 的 20 mL/min氮气流下进行二氧化碳脱附试验。研究结果表明,由于氨基甲酸酯的形成,随着胺负载量的增加,3种改性胺吸附剂的二氧化碳吸附容量与速率均有显著提升。此外,胺负载量亦影响了脱附效率与再生热负荷。氨基甲酸酯产物越稳定,则所需能量就越多。采用 60 wt%时,吸收剂表现出最佳二氧化碳吸附–脱附性能。本文将总胺浓度为 60 wt% 的不同重量比混合的 EAE/TEPA 浸渍于 MCM–41 吸收剂中。经5次重复吸附–脱附循环后,50%/10% 的EAE/TEPA 浸渍过的吸附剂具有 4.25 mmolCO2/g 的最佳性能,吸附速率较高,热负荷低至12 kJ/mmolCO2,再生效率降至9.4%。
本文合成了高表面积的六方介孔二氧化硅 MCM–41,再用2–(乙氨基)乙醇(EAE)、乙二胺(EDA)与四乙烯五胺(TEPA)3种胺进行湿浸渍,制成了用于捕集燃烧后二氧化碳的固体吸附剂。用体积比 15/85、流速 20 mL/min 的 CO2/N2 于 25 ℃ 和常压条件下进行二氧化碳吸附试验,在 100 ℃ 的 20 mL/min氮气流下进行二氧化碳脱附试验。研究结果表明,由于氨基甲酸酯的形成,随着胺负载量的增加,3种改性胺吸附剂的二氧化碳吸附容量与速率均有显著提升。此外,胺负载量亦影响了脱附效率与再生热负荷。氨基甲酸酯产物越稳定,则所需能量就越多。采用 60 wt%时,吸收剂表现出最佳二氧化碳吸附–脱附性能。本文将总胺浓度为 60 wt% 的不同重量比混合的 EAE/TEPA 浸渍于 MCM–41 吸收剂中。经5次重复吸附–脱附循环后,50%/10% 的EAE/TEPA 浸渍过的吸附剂具有 4.25 mmolCO2/g 的最佳性能,吸附速率较高,热负荷低至12 kJ/mmolCO2,再生效率降至9.4%。
2022, 6(3): 460-468.
doi: 10.1093/ce/zkac024
摘要:
本文采用近似方法,研究了不同温度下黏度的压力函数。所得相关性可用于研究生物柴油的黏度,这些生物柴油可由大豆、Vistive 大豆、芥花油、用过的芥花油、椰子及油菜籽制取获得。研究发现,就研究压力及研究温度而言,本文所出的模型所得黏度计算值与试验数据基本吻合,且在整个压力(0.1–140 MPa)及温度(283.15–373.15 K)范围下,除了菜籽油生物柴油,其他所有生物柴油的最大平均绝对相对偏差(average absolute relative deviation,AARD%)与平均 AARD% 分别为 0.52 与 0.20,菜籽油生物柴油的最大 AARD% 与平均 AARD% 则分别为 1.1 与 0.62。此外,本文还首次研究了不同温度下生物柴油随压力变化的压黏系数(pressure–viscosity coefficient,PVC)。与大气压相比,PVC 在高压下随温度的变化更为敏感,与室温相比,PVC 在高温下随压力的变化更为敏感。
本文采用近似方法,研究了不同温度下黏度的压力函数。所得相关性可用于研究生物柴油的黏度,这些生物柴油可由大豆、Vistive 大豆、芥花油、用过的芥花油、椰子及油菜籽制取获得。研究发现,就研究压力及研究温度而言,本文所出的模型所得黏度计算值与试验数据基本吻合,且在整个压力(0.1–140 MPa)及温度(283.15–373.15 K)范围下,除了菜籽油生物柴油,其他所有生物柴油的最大平均绝对相对偏差(average absolute relative deviation,AARD%)与平均 AARD% 分别为 0.52 与 0.20,菜籽油生物柴油的最大 AARD% 与平均 AARD% 则分别为 1.1 与 0.62。此外,本文还首次研究了不同温度下生物柴油随压力变化的压黏系数(pressure–viscosity coefficient,PVC)。与大气压相比,PVC 在高压下随温度的变化更为敏感,与室温相比,PVC 在高温下随压力的变化更为敏感。
2022, 6(3): 469-483.
doi: 10.1093/ce/zkac022
摘要:
目前,发展中国家的全球电力需求增长显著。就孟加拉国而言,可再生能源仅占其总耗能量的3%。太阳能等可再生能源日渐被视为可行的微电网供应侧选择。本文提出了一个基于气象数据的达卡穆罕默德普尔当地社区并网微电网设计。本文提出了一种可实现最低能源生产及排放成本的可行系统设计,以可再生能源混合优化模型(HOMER Pro)进行了系统评估,以实时数据比较并评估分析了五种可行微电网的净现成本、能源成本、运行成本及环境排放,继而提出了一个合适的当地社区电气化方案。提议案例能源成本为0.0442美元/(kW·h),约比当前价格低32%,可再生能源占比为57.5%,回收期为16.86年。本文为当地社区居民提供了一个以更低成本获得海量清洁能源的机会,且该设计也可将过剩能源出售给电网,从而避免频繁停电。
目前,发展中国家的全球电力需求增长显著。就孟加拉国而言,可再生能源仅占其总耗能量的3%。太阳能等可再生能源日渐被视为可行的微电网供应侧选择。本文提出了一个基于气象数据的达卡穆罕默德普尔当地社区并网微电网设计。本文提出了一种可实现最低能源生产及排放成本的可行系统设计,以可再生能源混合优化模型(HOMER Pro)进行了系统评估,以实时数据比较并评估分析了五种可行微电网的净现成本、能源成本、运行成本及环境排放,继而提出了一个合适的当地社区电气化方案。提议案例能源成本为0.0442美元/(kW·h),约比当前价格低32%,可再生能源占比为57.5%,回收期为16.86年。本文为当地社区居民提供了一个以更低成本获得海量清洁能源的机会,且该设计也可将过剩能源出售给电网,从而避免频繁停电。
2022, 6(3): 484-500.
doi: 10.1093/ce/zkac026
摘要:
本文提出了一种太阳能交错式高增益升压转换器(IHGBC),相比于现有DC-DC转换器,IHGBC能以更少输出电压波纹提高电压增益。本文旨在研发一种IHGBC集成太阳能光伏(SPV)系统用结合了花授粉(FP)算法及扰动观察(P&O) MPPT方法的混合最大功率点跟踪(MPPT)方法。为确保FP及P&O算法的有效性,本文集成并验证了该混合MPPT方法。本文以MATLAB®及Simulink®建模并仿真了均匀及非均匀辐照下采用混合MPPT算法的提议太阳能IHGBC,并分析了IHGBC的电压增益、输出波形波纹及收敛时间。提议混合MPPT算法以若干花预测初始全局峰值,最后阶段又借助P&O实现了更快收敛,获得了最大功率点(MPP)。因此,相比于P&O及EP MPP算法,混合MPPT算法所遇计算问题更少。本文比较了提议混合MPPT与传统MPPT技术,结果表明,相比于单一P&O MPPT及FP MPPT技术,采用混合MPPT技术的太阳能IHGBC的振动可忽略不计,仅为0.14%,电压增益更高,达7.992,收敛速度更快,为0.05 s。提议IHGBC用MPPT的仿真结果优于传统高增益转换器用MPPT。
本文提出了一种太阳能交错式高增益升压转换器(IHGBC),相比于现有DC-DC转换器,IHGBC能以更少输出电压波纹提高电压增益。本文旨在研发一种IHGBC集成太阳能光伏(SPV)系统用结合了花授粉(FP)算法及扰动观察(P&O) MPPT方法的混合最大功率点跟踪(MPPT)方法。为确保FP及P&O算法的有效性,本文集成并验证了该混合MPPT方法。本文以MATLAB®及Simulink®建模并仿真了均匀及非均匀辐照下采用混合MPPT算法的提议太阳能IHGBC,并分析了IHGBC的电压增益、输出波形波纹及收敛时间。提议混合MPPT算法以若干花预测初始全局峰值,最后阶段又借助P&O实现了更快收敛,获得了最大功率点(MPP)。因此,相比于P&O及EP MPP算法,混合MPPT算法所遇计算问题更少。本文比较了提议混合MPPT与传统MPPT技术,结果表明,相比于单一P&O MPPT及FP MPPT技术,采用混合MPPT技术的太阳能IHGBC的振动可忽略不计,仅为0.14%,电压增益更高,达7.992,收敛速度更快,为0.05 s。提议IHGBC用MPPT的仿真结果优于传统高增益转换器用MPPT。
2022, 6(3): 510-523.
doi: 10.1093/ce/zkac025
摘要:
通过对每小时间变化率(hour-to-hour variability, HHR)、每日间变化率(day-to-day variability, DDR)和电网运行储备率(operating reserve rate, ROR)等用电负荷曲线的约束变量进行的限值分析,我们为摩洛哥西南部海角地区一家度假旅馆所用的混合式电力系统提出了三种不同设备配置方案,并计算了系统的规模。根据三因子Doehlert矩阵得出的结果,我们在仿真计算中使用了混合式可再生能源发电系统的一套规模分析(energy-sizing)工具。测试中使用的每日间变化率为5%—30%,每小时间变化率为10%—30%,电网运行储备率为0%—20%。在这样的条件下,发现系统的净现成本(net present cost, NPC)、平准化电力成本以及多个约束因子之间存在着一个二阶多项式的关系,相关率约为90%。第一套配置方案——SPC(1)——由柴油发电机和电池构成,用于控制和验证独立于可再生能源的仿真工作,其在施加的约束条件下表现出正向的效果。太阳能和风能资源的引入进一步拓展了本分析工作的范围。配置方案SPC(2)是将光伏组件添加至SPC(1)之上,配置方案SPC(3)则是将风力涡轮机添加至SPC(2)之上。线性回归的结果表明,每日间变化率、每小时间变化率以及电网运行储备率在这些试验中产生了显著的影响。与此同时,仅每日间变化率具有较显著的二次回归关系。其他变量的两者间相互关系并不显著。为了实现平准化能源成本(LCOE)为0.41美元/(kW·h)以及净现成本为320 080.1美元的目标,可以通过意愿函数计算出用电负荷分布约束变量的最高限值:每日间变化率(DDR)为15.47%,每小时间变化率(HHR)为26.55%,电网运行储备率(ROR)为17.77%。
通过对每小时间变化率(hour-to-hour variability, HHR)、每日间变化率(day-to-day variability, DDR)和电网运行储备率(operating reserve rate, ROR)等用电负荷曲线的约束变量进行的限值分析,我们为摩洛哥西南部海角地区一家度假旅馆所用的混合式电力系统提出了三种不同设备配置方案,并计算了系统的规模。根据三因子Doehlert矩阵得出的结果,我们在仿真计算中使用了混合式可再生能源发电系统的一套规模分析(energy-sizing)工具。测试中使用的每日间变化率为5%—30%,每小时间变化率为10%—30%,电网运行储备率为0%—20%。在这样的条件下,发现系统的净现成本(net present cost, NPC)、平准化电力成本以及多个约束因子之间存在着一个二阶多项式的关系,相关率约为90%。第一套配置方案——SPC(1)——由柴油发电机和电池构成,用于控制和验证独立于可再生能源的仿真工作,其在施加的约束条件下表现出正向的效果。太阳能和风能资源的引入进一步拓展了本分析工作的范围。配置方案SPC(2)是将光伏组件添加至SPC(1)之上,配置方案SPC(3)则是将风力涡轮机添加至SPC(2)之上。线性回归的结果表明,每日间变化率、每小时间变化率以及电网运行储备率在这些试验中产生了显著的影响。与此同时,仅每日间变化率具有较显著的二次回归关系。其他变量的两者间相互关系并不显著。为了实现平准化能源成本(LCOE)为0.41美元/(kW·h)以及净现成本为320 080.1美元的目标,可以通过意愿函数计算出用电负荷分布约束变量的最高限值:每日间变化率(DDR)为15.47%,每小时间变化率(HHR)为26.55%,电网运行储备率(ROR)为17.77%。
2022, 6(3): 524-531.
doi: 10.1093/ce/zkac028
摘要:
鉴于太阳能清洁、无污染,故深受世人关注。但光伏阵列存在局部阴影遮挡,无法始终保持最大功率点工作,从而造成较大的功率损耗。为解决这一问题,学术界就最大功率点跟踪(MPPT)算法研究展开了讨论。本文提出了一种以牛顿插值辅助的传统PSO实现MPPT目标的改进粒子群优化(PSO)算法。该提议PSO法以牛顿插值法跟踪最大功率点并计算最大功率点,从而减少了传统PSO算法的迭代次数及稳态振动。本文于MATLAB®/Simulink®中仿真了该提议方法,并将其与传统PSO进行了比较。结果表明,相比于传统算法,改进PSO的跟踪速度更快,且初始跟踪速度也提高了30%以上。
鉴于太阳能清洁、无污染,故深受世人关注。但光伏阵列存在局部阴影遮挡,无法始终保持最大功率点工作,从而造成较大的功率损耗。为解决这一问题,学术界就最大功率点跟踪(MPPT)算法研究展开了讨论。本文提出了一种以牛顿插值辅助的传统PSO实现MPPT目标的改进粒子群优化(PSO)算法。该提议PSO法以牛顿插值法跟踪最大功率点并计算最大功率点,从而减少了传统PSO算法的迭代次数及稳态振动。本文于MATLAB®/Simulink®中仿真了该提议方法,并将其与传统PSO进行了比较。结果表明,相比于传统算法,改进PSO的跟踪速度更快,且初始跟踪速度也提高了30%以上。
2022, 6(3): 532-541.
doi: 10.1093/ce/zkac016
摘要:
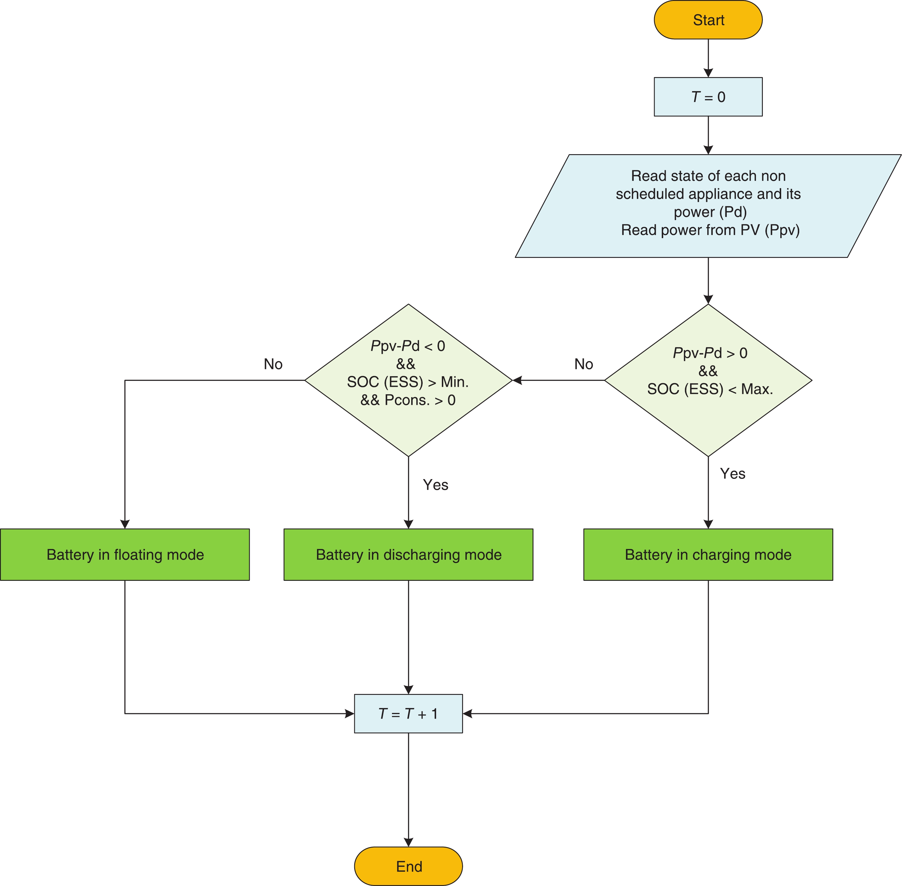
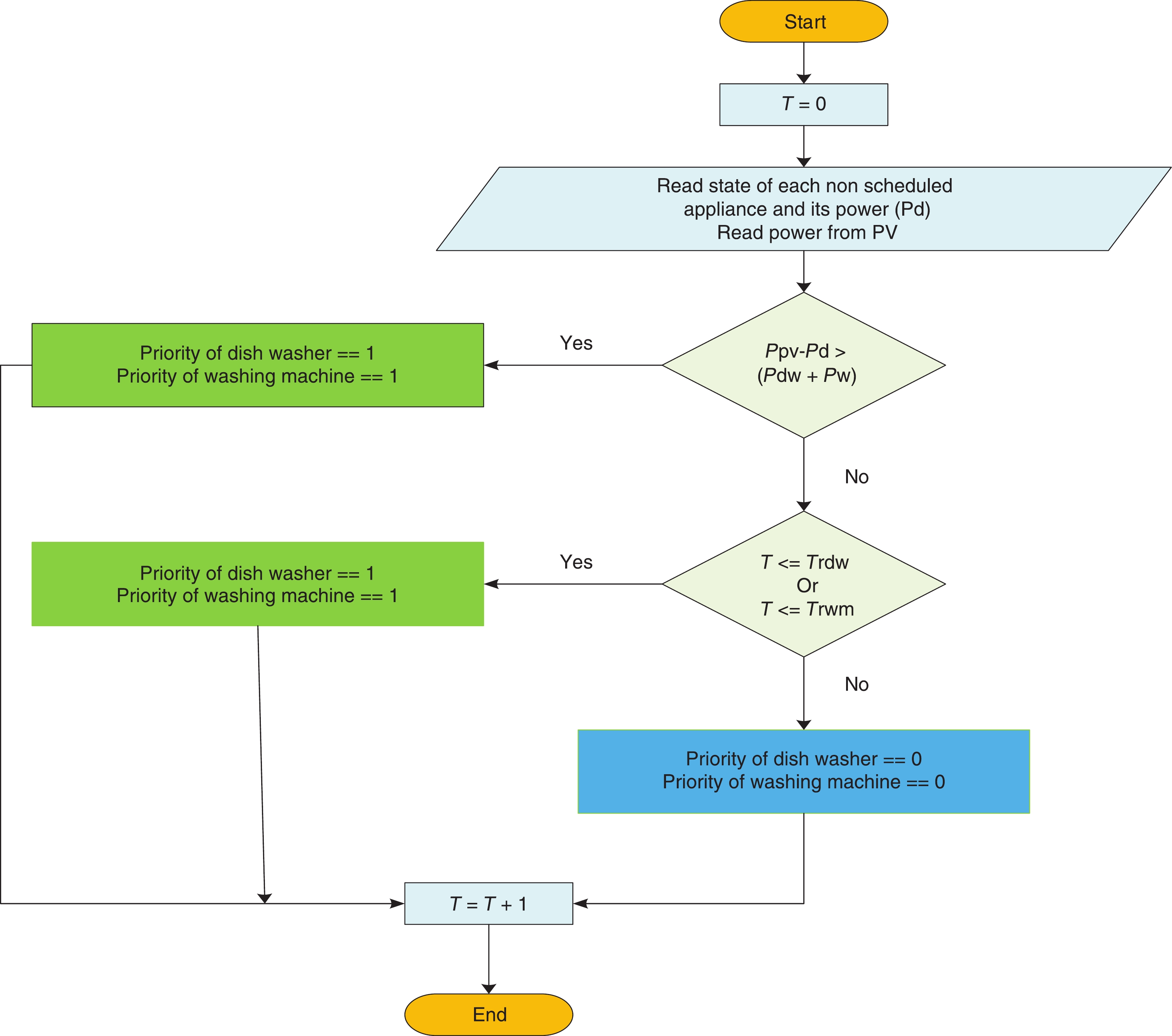
尽管块率定价方案广泛应用于世界各国,但目前尚无重要研究将该共同电价用于智能家居能源管理系统。本文提出了一种基于众所周知的混合线性整数规划优化方法的光伏(PV)并网智能家居三时间帧能源管理方案,所用三种原始新型智能家居能源管理算法均高度依赖于发展中国家最常见住宅电价。本研究就一个典型埃及房屋阐析了三种管理能源概念,并根据常用分段电价测试了移动负载、车到家及减少空调的概念。提议方案采用了家用电池延长寿命的约束条件,并依据阿拉伯人住房气候条件及文化保留了家庭用户舒适生活方式的限制,亦以埃及电价验证了家用集成光伏组件的经济可行性。提议光伏家居能源管理方案显著减少了电费,使其降至现有管理技术的默认案例电费的61%—19%。
尽管块率定价方案广泛应用于世界各国,但目前尚无重要研究将该共同电价用于智能家居能源管理系统。本文提出了一种基于众所周知的混合线性整数规划优化方法的光伏(PV)并网智能家居三时间帧能源管理方案,所用三种原始新型智能家居能源管理算法均高度依赖于发展中国家最常见住宅电价。本研究就一个典型埃及房屋阐析了三种管理能源概念,并根据常用分段电价测试了移动负载、车到家及减少空调的概念。提议方案采用了家用电池延长寿命的约束条件,并依据阿拉伯人住房气候条件及文化保留了家庭用户舒适生活方式的限制,亦以埃及电价验证了家用集成光伏组件的经济可行性。提议光伏家居能源管理方案显著减少了电费,使其降至现有管理技术的默认案例电费的61%—19%。
2022, 6(3): 542-558.
doi: 10.1093/ce/zkac032
摘要:
就苏丹能源危机的缓解而言,聚光太阳能发电厂发挥着至关重要的作用。鉴于苏丹气候条件适宜,太阳能潜力巨大,故在苏丹可建设并实施聚光太阳能发电厂。本文研究了苏丹抛物线槽式聚光太阳能发电厂的设计,并分析了其技术及经济可行性。本文以System Advisor Model(SAM)软件仿真了提议电厂模型。为确定提议电厂的最佳施工地,本文比较了15个苏丹城市的太阳辐照及土地性质数据。鉴于苏丹北部地区的瓦迪哈勒法市地理特征及气候条件俱佳,本文以此地为电厂施工地。结果表明,提议电厂年发电量为281.145 GW·h,容量因子为40.1%,总效率达15%。此外,电厂简单成本分析表明,其电力成本为0.155美元/(kW·h)。鉴于研究结果与类似电厂特征一致,该位置条件下建设提议电厂于技术及经济上均可行。
就苏丹能源危机的缓解而言,聚光太阳能发电厂发挥着至关重要的作用。鉴于苏丹气候条件适宜,太阳能潜力巨大,故在苏丹可建设并实施聚光太阳能发电厂。本文研究了苏丹抛物线槽式聚光太阳能发电厂的设计,并分析了其技术及经济可行性。本文以System Advisor Model(SAM)软件仿真了提议电厂模型。为确定提议电厂的最佳施工地,本文比较了15个苏丹城市的太阳辐照及土地性质数据。鉴于苏丹北部地区的瓦迪哈勒法市地理特征及气候条件俱佳,本文以此地为电厂施工地。结果表明,提议电厂年发电量为281.145 GW·h,容量因子为40.1%,总效率达15%。此外,电厂简单成本分析表明,其电力成本为0.155美元/(kW·h)。鉴于研究结果与类似电厂特征一致,该位置条件下建设提议电厂于技术及经济上均可行。
2022, 6(3): 559-566.
doi: 10.1093/ce/zkac031
摘要:
分子筛催化剂是甲醇制烯烃(methanol-to-olefin, MTO)技术的核心所在,而高效低成本分子筛催化剂的开发工作一直是其中最为重大的挑战。本文采用具有不同组成的三种无定形硅酸铝原料作为硅源和铝源,在相同条件下合成出了一系列的SAPO-34分子筛。利用X射线衍射和X射线荧光等方法对合成的这一系列SAPO-34分子筛进行了结构和组成方面的研究,并通过扫描电子显微镜、氮气(N2)吸脱附、氨气程序升温脱附等手段对其形貌和物理性质进行了表征。相较于以硅溶胶为硅源的情形,使用无定形硅酸铝制得的该系列SAPO-34分子筛具有较高的固体收率和结晶度、较大的表面积以及较低的酸性位点数。除了硅的影响外,本工作还详细研究了铝源对该系列SAPO-34分子筛在甲醇制烯烃反应中的织构特性和催化活性的影响。结果证实,使用无定形硅酸铝制备的该系列SAPO-34分子筛中的硅含量较低并具有层级结构,从而实现了较长的催化活性寿命以及较高的轻质烯烃选择性。其中,样品S2的活性寿命最长(达214 min),对轻质烯烃的选择性也最高(为85.37%)。该结果也有望推动催化活性更高且成本较低的高效催化剂的开发。
分子筛催化剂是甲醇制烯烃(methanol-to-olefin, MTO)技术的核心所在,而高效低成本分子筛催化剂的开发工作一直是其中最为重大的挑战。本文采用具有不同组成的三种无定形硅酸铝原料作为硅源和铝源,在相同条件下合成出了一系列的SAPO-34分子筛。利用X射线衍射和X射线荧光等方法对合成的这一系列SAPO-34分子筛进行了结构和组成方面的研究,并通过扫描电子显微镜、氮气(N2)吸脱附、氨气程序升温脱附等手段对其形貌和物理性质进行了表征。相较于以硅溶胶为硅源的情形,使用无定形硅酸铝制得的该系列SAPO-34分子筛具有较高的固体收率和结晶度、较大的表面积以及较低的酸性位点数。除了硅的影响外,本工作还详细研究了铝源对该系列SAPO-34分子筛在甲醇制烯烃反应中的织构特性和催化活性的影响。结果证实,使用无定形硅酸铝制备的该系列SAPO-34分子筛中的硅含量较低并具有层级结构,从而实现了较长的催化活性寿命以及较高的轻质烯烃选择性。其中,样品S2的活性寿命最长(达214 min),对轻质烯烃的选择性也最高(为85.37%)。该结果也有望推动催化活性更高且成本较低的高效催化剂的开发。
2022, 6(3): 501-509.
doi: 10.1093/ce/zkac023
摘要:
太阳能是一种环保技术能源,一个巨大能源宝库,还是最重要的可再生及绿色能源之一。太阳能在实现可持续发展的能源解决方案中发挥着重要作用。鉴于我们每天可获取大量太阳能,故可将太阳能作为一种颇具优势的发电资源。两类技术——聚光太阳能及太阳能光伏技术——在不断发展,以满足人类不断增长的能源需求。在这样的大背景下,巨大的全球光伏装机容量既支持了能源部门,又满足了就业市场,使其获得了长足发展。本文强调了太阳能应用及其于可持续发展中的作用,并考虑了可再生能源的整体就业潜力,于环境发展及经济发展上阐述并分析了太阳能的可持续性,又于提供能源需求、创造就业机会及加强环境保护方面肯定了太阳能应用对可持续发展所作的贡献,最后进行了太阳能技术前景展望,阐述了太阳能技术于能源部门的应用,并展望该领域的未来发展。
太阳能是一种环保技术能源,一个巨大能源宝库,还是最重要的可再生及绿色能源之一。太阳能在实现可持续发展的能源解决方案中发挥着重要作用。鉴于我们每天可获取大量太阳能,故可将太阳能作为一种颇具优势的发电资源。两类技术——聚光太阳能及太阳能光伏技术——在不断发展,以满足人类不断增长的能源需求。在这样的大背景下,巨大的全球光伏装机容量既支持了能源部门,又满足了就业市场,使其获得了长足发展。本文强调了太阳能应用及其于可持续发展中的作用,并考虑了可再生能源的整体就业潜力,于环境发展及经济发展上阐述并分析了太阳能的可持续性,又于提供能源需求、创造就业机会及加强环境保护方面肯定了太阳能应用对可持续发展所作的贡献,最后进行了太阳能技术前景展望,阐述了太阳能技术于能源部门的应用,并展望该领域的未来发展。




扫一扫,关注我们