2022年6卷2期
显示方式: |
2022, 6(2): 248-272.
doi: 10.1093/ce/zkac008
摘要:
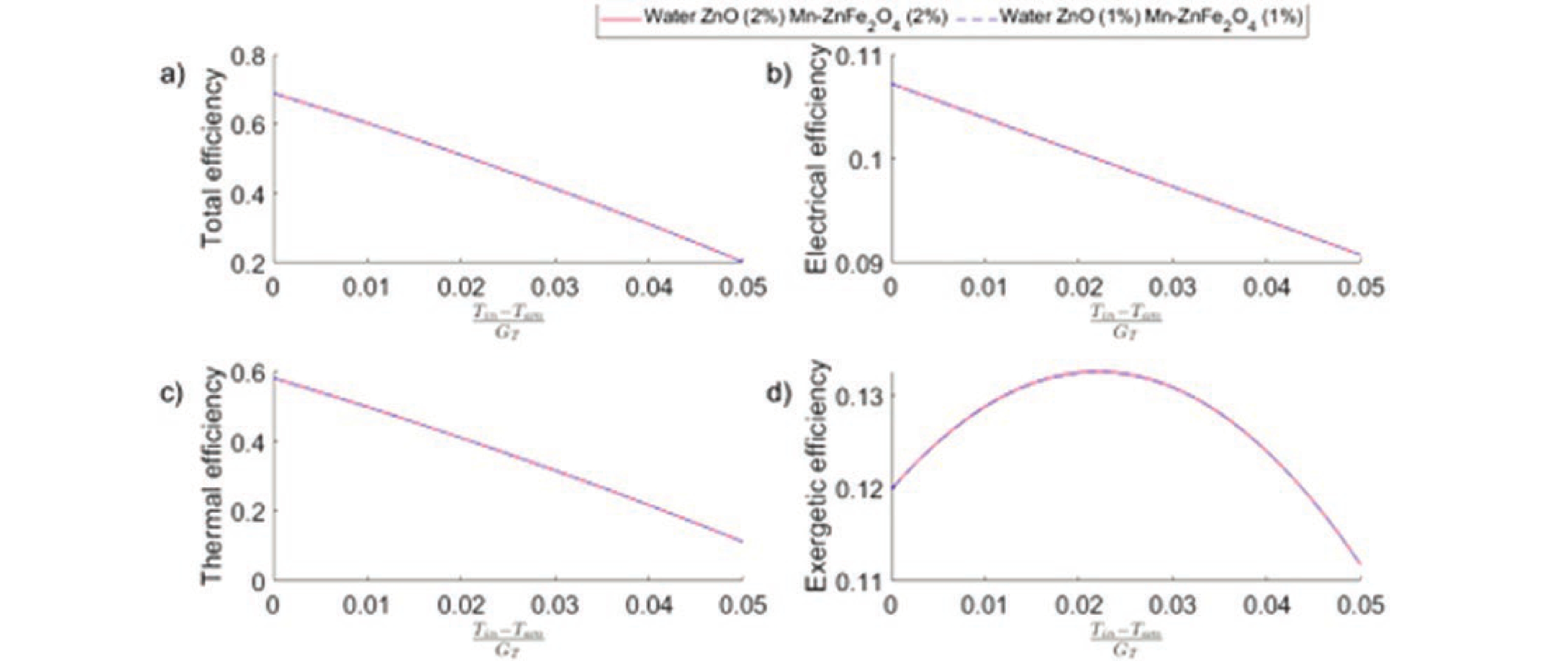
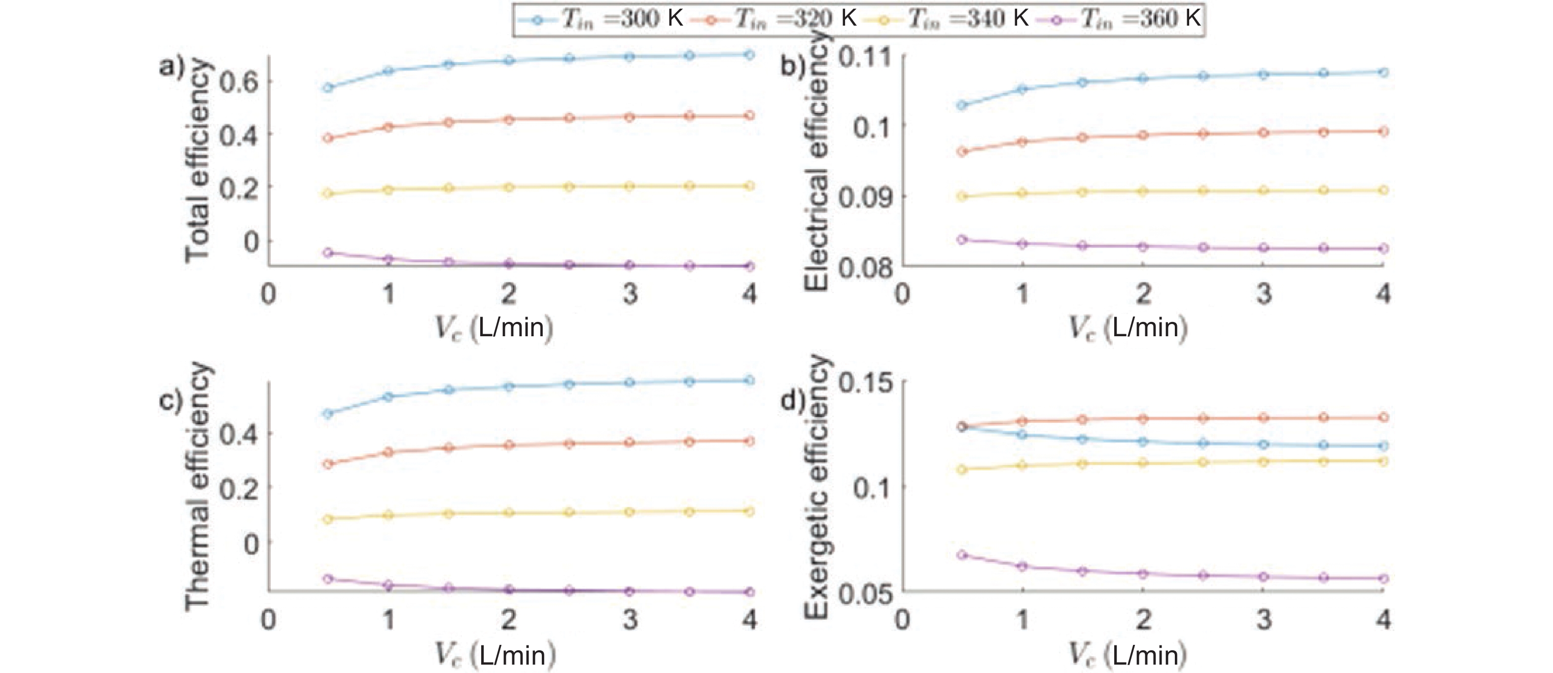
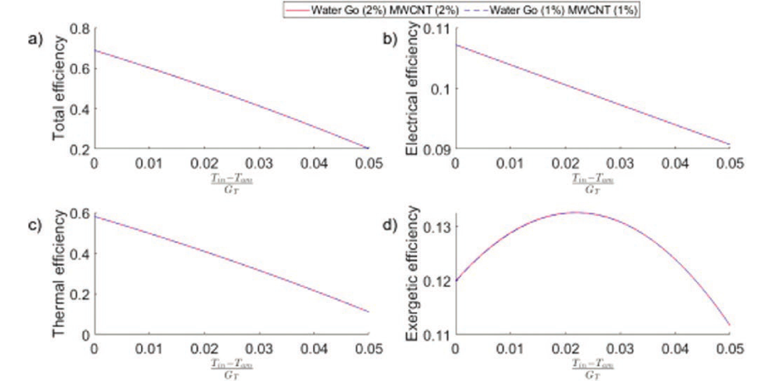
本文为光伏(PV)光热混合系统中杂化纳米流体性能的评估研究,评估了10种PV光热混合系统用杂化纳米流体的性能。零碳能源转型可减轻天气变化的最坏影响,并促进全球可持续性发展。如今,清洁能源占全球能源总量的三分之一,其中20%为太阳能。可再生能源仍然经济可行,成本的逐渐下降推动了其规模增长扩大。本研究旨在比较使用10种杂化纳米流体的PV光热混合系统的全年性能。杂化纳米流体由两种或多种异质材料悬浮在基液(如水)中形成的稳定悬浮液组成。本文基准评估使用了两种计算流体动力学软件 MATLAB及COMSOL Multiphysics®,研究发现二者的计算结果一致性良好。此外,本文还仿真了各种流体进口温度(Tin ∈ [300, 360] K)、纳米流体体积密度(φ ∈ [0, 4]%)及储罐容积(V ∈ [50, 300] L)。本文采用了尼日利亚拉各斯(6°27′55.5192″ N, 3°24′23.2128″ E)的气象数据。解析数值解评估表明,当φ = 2%且V = 300 L时,杂化纳米流体的热强化范围为6.7%(氧化石墨烯[GO]-多壁碳纳米管[MWCNT]/水)至7%(ZnO-Mn-ZnFe2O4/水),年效率范围则为2.8%(ZnO-Mn-ZnFe2O4/水)至2.9%(GO-MWCNT/水)。此类发现对广泛的工业过程有影响,扩展了对可持续未来至关重要的知识。
本文为光伏(PV)光热混合系统中杂化纳米流体性能的评估研究,评估了10种PV光热混合系统用杂化纳米流体的性能。零碳能源转型可减轻天气变化的最坏影响,并促进全球可持续性发展。如今,清洁能源占全球能源总量的三分之一,其中20%为太阳能。可再生能源仍然经济可行,成本的逐渐下降推动了其规模增长扩大。本研究旨在比较使用10种杂化纳米流体的PV光热混合系统的全年性能。杂化纳米流体由两种或多种异质材料悬浮在基液(如水)中形成的稳定悬浮液组成。本文基准评估使用了两种计算流体动力学软件 MATLAB及COMSOL Multiphysics®,研究发现二者的计算结果一致性良好。此外,本文还仿真了各种流体进口温度(Tin ∈ [300, 360] K)、纳米流体体积密度(φ ∈ [0, 4]%)及储罐容积(V ∈ [50, 300] L)。本文采用了尼日利亚拉各斯(6°27′55.5192″ N, 3°24′23.2128″ E)的气象数据。解析数值解评估表明,当φ = 2%且V = 300 L时,杂化纳米流体的热强化范围为6.7%(氧化石墨烯[GO]-多壁碳纳米管[MWCNT]/水)至7%(ZnO-Mn-ZnFe2O4/水),年效率范围则为2.8%(ZnO-Mn-ZnFe2O4/水)至2.9%(GO-MWCNT/水)。此类发现对广泛的工业过程有影响,扩展了对可持续未来至关重要的知识。
2022, 6(2): 273-291.
doi: 10.1093/ce/zkac010
摘要:
本文提出了一种基于物理原理的新型Archimedes优化算法(AOA),用于求解配电网中太阳能光伏(SPV)系统的最佳位置和规模,以最大限度地降低电网依赖性和温室气体(GHG)排放。损耗敏感系数用于预先定义站点的搜索空间,AOA用于确定SPV系统的最佳位置和规模,以降低电网依赖性和常规电厂的GHG排放。在投用中的印度22母线农业馈线、28母线农村馈线和IEEE 85母线馈线上进行的综合农业用电负荷试验表明,优化分布的SPV系统对于降低电网依赖和减少传统能源的GHG排放至关重要。此外,电网的电压等级得到了提高,从而可显著降低配电损耗。将AOA的结果与之前发表在文献中的其他几种自然启发式算法进行了比较,发现AOA用于解决复杂、非线性和多变量优化问题时,在收敛性和冗余性方面的表现更优。
本文提出了一种基于物理原理的新型Archimedes优化算法(AOA),用于求解配电网中太阳能光伏(SPV)系统的最佳位置和规模,以最大限度地降低电网依赖性和温室气体(GHG)排放。损耗敏感系数用于预先定义站点的搜索空间,AOA用于确定SPV系统的最佳位置和规模,以降低电网依赖性和常规电厂的GHG排放。在投用中的印度22母线农业馈线、28母线农村馈线和IEEE 85母线馈线上进行的综合农业用电负荷试验表明,优化分布的SPV系统对于降低电网依赖和减少传统能源的GHG排放至关重要。此外,电网的电压等级得到了提高,从而可显著降低配电损耗。将AOA的结果与之前发表在文献中的其他几种自然启发式算法进行了比较,发现AOA用于解决复杂、非线性和多变量优化问题时,在收敛性和冗余性方面的表现更优。
2022, 6(2): 292-300.
doi: 10.1093/ce/zkac011
摘要:
本文结合中国东北地区某风电场的实验结果,提出了一种短期风电功率的预测方法。为了提高反向传播(BP)神经网络预测方法的精度,采用改进的灰狼优化算法(IGWO)对其参数进行优化。本研究通过实验对该方法的性能进行了评估,首先描述了风电场的特征,以展示实验的基本信息,同时介绍了风电场中一台额定功率为1500 kW、发电系数为2.74的单台风机,展示了该风机的技术细节。采用四分位离差法对全场原始风电数据进行预处理,去除异常数据点;然后使用提出的IGWO-BP算法对保留的风电数据进行预测和分析。结果分析证明了该预测模型的实用性和有效性,表明预测的平均准确率比传统的BP算法高约11%。因此,本文提出的风电功率预测方法可以提高预测精度,保证风能的有效利用。
本文结合中国东北地区某风电场的实验结果,提出了一种短期风电功率的预测方法。为了提高反向传播(BP)神经网络预测方法的精度,采用改进的灰狼优化算法(IGWO)对其参数进行优化。本研究通过实验对该方法的性能进行了评估,首先描述了风电场的特征,以展示实验的基本信息,同时介绍了风电场中一台额定功率为1500 kW、发电系数为2.74的单台风机,展示了该风机的技术细节。采用四分位离差法对全场原始风电数据进行预处理,去除异常数据点;然后使用提出的IGWO-BP算法对保留的风电数据进行预测和分析。结果分析证明了该预测模型的实用性和有效性,表明预测的平均准确率比传统的BP算法高约11%。因此,本文提出的风电功率预测方法可以提高预测精度,保证风能的有效利用。
2022, 6(2): 301-309.
doi: 10.1093/ce/zkac012
摘要:
木质纤维素生物质——特别是细秆甘蔗(Saccharum barberi)的蔗渣——与运输燃料(柴油)的化学构成较为相似,因此相比于秀贵甘蔗(Saccharum officinarum)更适合被用于部分替代运输燃料(柴油)。此外,人们对这一甘蔗物种的研究报道也比较少。可以通过化学反应(如加氢脱氧反应以及沸石催化的裂解反应)的方式对生物油进行深加工,从而实现将生物油用作生物柴油的目的。鉴于此,对于分别由细秆甘蔗和秀贵甘蔗为原料热解制得的生物油,本研究皆在比较它们在被用作机动车辆运输燃料(柴油)时各自的兼容性。通过比较这两种油料的理化性质就能实现这一目标。本研究为实验室规模;以每分钟50 ℃的加热速率加热至500 ℃并加入ZSM-沸石催化剂,通过催化热解过程就可以得到实验中所用的细秆甘蔗生物油。对细秆甘蔗的蔗渣进行的热重分析发现在251–390 ℃的温度范围内的失重百分比较高,可见纤维素的反应性高于木质素。细秆甘蔗生物油中的碳含量(40.7%)和氢含量(6.50%)都较高,而硫含量(0.08%)和氮含量(0.85%)则较低,表明其能部分成为生物燃料生产过程中的替代品。理化性质表征的总体结果表明,细秆甘蔗生物油具有比秀贵甘蔗生物油更大的潜力。根据气相色谱-质谱分析的结果,细秆甘蔗生物油中芳烃(26.2%)、苯酚(14.8%)和糠醛(13.0%)组分的含量要高于秀贵甘蔗生物油。在一台反应温度为500 ℃的台式热解反应器中,以细秆甘蔗的蔗渣为原料,通过沸石催化剂制得了相应的生物燃料。我们对这种生物燃料的特性进行了表征,结果表明其适合被用于部分替代运输燃料中的柴油。
木质纤维素生物质——特别是细秆甘蔗(Saccharum barberi)的蔗渣——与运输燃料(柴油)的化学构成较为相似,因此相比于秀贵甘蔗(Saccharum officinarum)更适合被用于部分替代运输燃料(柴油)。此外,人们对这一甘蔗物种的研究报道也比较少。可以通过化学反应(如加氢脱氧反应以及沸石催化的裂解反应)的方式对生物油进行深加工,从而实现将生物油用作生物柴油的目的。鉴于此,对于分别由细秆甘蔗和秀贵甘蔗为原料热解制得的生物油,本研究皆在比较它们在被用作机动车辆运输燃料(柴油)时各自的兼容性。通过比较这两种油料的理化性质就能实现这一目标。本研究为实验室规模;以每分钟50 ℃的加热速率加热至500 ℃并加入ZSM-沸石催化剂,通过催化热解过程就可以得到实验中所用的细秆甘蔗生物油。对细秆甘蔗的蔗渣进行的热重分析发现在251–390 ℃的温度范围内的失重百分比较高,可见纤维素的反应性高于木质素。细秆甘蔗生物油中的碳含量(40.7%)和氢含量(6.50%)都较高,而硫含量(0.08%)和氮含量(0.85%)则较低,表明其能部分成为生物燃料生产过程中的替代品。理化性质表征的总体结果表明,细秆甘蔗生物油具有比秀贵甘蔗生物油更大的潜力。根据气相色谱-质谱分析的结果,细秆甘蔗生物油中芳烃(26.2%)、苯酚(14.8%)和糠醛(13.0%)组分的含量要高于秀贵甘蔗生物油。在一台反应温度为500 ℃的台式热解反应器中,以细秆甘蔗的蔗渣为原料,通过沸石催化剂制得了相应的生物燃料。我们对这种生物燃料的特性进行了表征,结果表明其适合被用于部分替代运输燃料中的柴油。
2022, 6(2): 310-318.
doi: 10.1093/ce/zkac017
摘要:
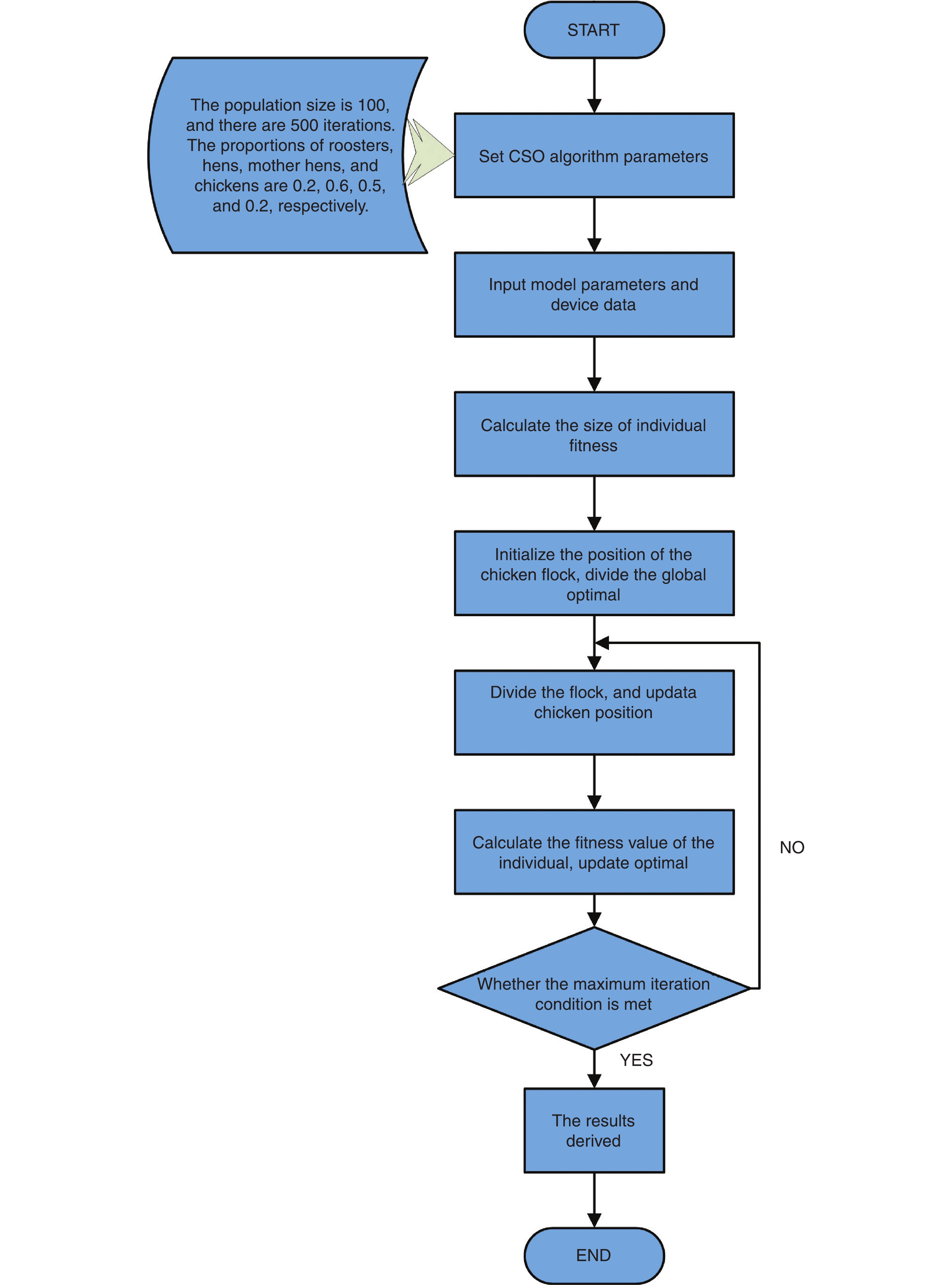
中国致力于实现“双碳”目标,即到2030年实现“碳达峰”,到2060年实现“碳中和”。在此背景下,提高可再生能源的利用率、减少火电使用是实现“双碳“目标的重要途径。清洁、高效、大容量的储能技术是提高可再生能源利用率的关键所在。首先,本文提出通过压缩空气储能技术代替旧的储能技术,构建经济环保的综合能源园区容量优化配置模型。其次,本文采用新的改进型鸡群优化算法对该模型进行求解,相比传统算法更为准确和快速。最后,本文以中国西北地区某综合能源园区为案例进行研究。结果表明,采用本文提出的模型,可再生能源的平均利用率可达73.87%,而平均弃电率仅为9.32%。
中国致力于实现“双碳”目标,即到2030年实现“碳达峰”,到2060年实现“碳中和”。在此背景下,提高可再生能源的利用率、减少火电使用是实现“双碳“目标的重要途径。清洁、高效、大容量的储能技术是提高可再生能源利用率的关键所在。首先,本文提出通过压缩空气储能技术代替旧的储能技术,构建经济环保的综合能源园区容量优化配置模型。其次,本文采用新的改进型鸡群优化算法对该模型进行求解,相比传统算法更为准确和快速。最后,本文以中国西北地区某综合能源园区为案例进行研究。结果表明,采用本文提出的模型,可再生能源的平均利用率可达73.87%,而平均弃电率仅为9.32%。
2022, 6(2): 319-331.
doi: 10.1093/ce/zkac002
摘要:
本文涵盖了三级评价:并网电站规模的多晶硅(polycrystalline silicon,pc-Si)与单晶硅(monocrystalline silicon,mc-Si)太阳能光伏(solar photovoltaics,PV)系统的全生命周期评价(life-cycle assessment,LCA);土耳其当地条件下pc-Si及mc-Si组合的环境影响分布;太阳能对改善土耳其电力结构环境性能作用的评价。在LCA方面,mc-Si太阳能板的环境影响绝对量比pc-Si太阳能板高4.47%—9.16%。但mc-Si太阳能板效率高且衰减率低,故就度电而言,其影响更小。结果表明,太阳能光伏组合的全球增温潜势(global-warming potential,GWP)及人体毒性潜势(human-toxicity potential,HTP),要远低于土耳其现有家用规模的pc-Si光伏系统(27.1–34.4 g vs 33.7—59.9 g 二氧化碳当量(eq)/kWh,30.6—38.9 g vs 65.9—117 g 1–4 二氯苯 (g 1—4 DB) eq/kWh),原因在于电站规模光伏系统的容量及效率更高。这反映了土耳其以太阳能为集中能源的优势。随着太阳能在电力结构中占比的提高,本文所评估的环境影响均不断降低。一般而言,电力结构中太阳能占比每提升一个百分点,则环境影响约降低1.0%。据保守估计,如2030年电力结构中太阳能占比升至15%,则GWP可减少3130万 t,相当于土耳其在《联合国气候变化框架公约》中所做的12.7%的温室气体减排承诺(2.46亿 t 二氧化碳当量)。由于土耳其电力部门以进口煤炭及天然气为主,所得结果表明了太阳能在改善土耳其电力结构环境性能方面的潜能。
本文涵盖了三级评价:并网电站规模的多晶硅(polycrystalline silicon,pc-Si)与单晶硅(monocrystalline silicon,mc-Si)太阳能光伏(solar photovoltaics,PV)系统的全生命周期评价(life-cycle assessment,LCA);土耳其当地条件下pc-Si及mc-Si组合的环境影响分布;太阳能对改善土耳其电力结构环境性能作用的评价。在LCA方面,mc-Si太阳能板的环境影响绝对量比pc-Si太阳能板高4.47%—9.16%。但mc-Si太阳能板效率高且衰减率低,故就度电而言,其影响更小。结果表明,太阳能光伏组合的全球增温潜势(global-warming potential,GWP)及人体毒性潜势(human-toxicity potential,HTP),要远低于土耳其现有家用规模的pc-Si光伏系统(27.1–34.4 g vs 33.7—59.9 g 二氧化碳当量(eq)/kWh,30.6—38.9 g vs 65.9—117 g 1–4 二氯苯 (g 1—4 DB) eq/kWh),原因在于电站规模光伏系统的容量及效率更高。这反映了土耳其以太阳能为集中能源的优势。随着太阳能在电力结构中占比的提高,本文所评估的环境影响均不断降低。一般而言,电力结构中太阳能占比每提升一个百分点,则环境影响约降低1.0%。据保守估计,如2030年电力结构中太阳能占比升至15%,则GWP可减少3130万 t,相当于土耳其在《联合国气候变化框架公约》中所做的12.7%的温室气体减排承诺(2.46亿 t 二氧化碳当量)。由于土耳其电力部门以进口煤炭及天然气为主,所得结果表明了太阳能在改善土耳其电力结构环境性能方面的潜能。
2022, 6(2): 332-342.
doi: 10.1093/ce/zkac009
摘要:
户用沼气池是发展中国家最常用的自搅拌厌氧沼气池,可提供可靠的清洁烹饪能源。就高效厌氧发酵过程而言,沼气池内料浆搅拌情况是最重要的参数之一。本文采用计算流体力学方法比较了三种不同设计的户用沼气池(即固定圆顶沼气池(GGC 2047模型)、塞流式沼气池及预制塑料沼气池)的料浆搅拌,并使用 Ansys® Fluent 16.0 多相流体积(volume of fluid,VOF)模型对其进行了三维瞬态仿真。本文假设三类沼气池进料的流变特性相同。塞流式沼气池及预制塑料沼气池的设计容积均为 1 m3,GGC 2047 沼气池的容积为 6 m3,此为户用沼气池的标准尺寸。沼气池内料浆速度低于 0.02 m/s的区域定义为死区。本文对三类沼气池速度场及死区形成的结果进行了分析比较。结果发现,三类沼气池中,预制塑料沼气池的死区容积最高(74.6%),塞流式沼气池的死区容积最低(54%)。本文为设计人员及研究人员改进户用沼气池的设计获得更佳搅拌性能提供了依据。
户用沼气池是发展中国家最常用的自搅拌厌氧沼气池,可提供可靠的清洁烹饪能源。就高效厌氧发酵过程而言,沼气池内料浆搅拌情况是最重要的参数之一。本文采用计算流体力学方法比较了三种不同设计的户用沼气池(即固定圆顶沼气池(GGC 2047模型)、塞流式沼气池及预制塑料沼气池)的料浆搅拌,并使用 Ansys® Fluent 16.0 多相流体积(volume of fluid,VOF)模型对其进行了三维瞬态仿真。本文假设三类沼气池进料的流变特性相同。塞流式沼气池及预制塑料沼气池的设计容积均为 1 m3,GGC 2047 沼气池的容积为 6 m3,此为户用沼气池的标准尺寸。沼气池内料浆速度低于 0.02 m/s的区域定义为死区。本文对三类沼气池速度场及死区形成的结果进行了分析比较。结果发现,三类沼气池中,预制塑料沼气池的死区容积最高(74.6%),塞流式沼气池的死区容积最低(54%)。本文为设计人员及研究人员改进户用沼气池的设计获得更佳搅拌性能提供了依据。
2022, 6(2): 343-362.
doi: 10.1093/ce/zkac018
摘要:
水是必不可少的农业资源,大部分土地采用孔式水井或水井灌溉。灌溉泵使用电机由并网电源供电,但目前农村地区的电力供应存在很多问题。在人们对全球变暖及碳足迹上升的担忧日益加剧的大背景下,清洁绿色能源成为实现能源自给自足的必要选择。印度年均太阳辐照度高达6.5 kWh/m2/d,故太阳能光伏抽水系统(solar photovoltaic-water pumping system,SPV–WPS)可替代电网能源;农民采用太阳能光伏系统发电,在能源供应上可实现自给自足。本文以印度泰米尔纳德邦(Tamil Nadu)两个实施漫灌及滴灌的农田为案例研究对象,对电网使用及碳足迹上升的问题展开讨论,还对4-kW及5.5-kW SPV–WPS采用PVsyst 7.1.1进行了设计与仿真,并对不同案例使用SPV–WPSs的优势及其生命周期成本进行了分析。为促进SPV–WPS的安装,印度政府出台了一项特别计划,即PM-Kisan Urja Suraksha evam Utthaan Mahabhiyan(KUSUM)计划,该计划提供了很多有吸引力的奖励措施。案例研究结果表明,无论有无补贴,使用SPV-WPS的农民于25年的项目寿命内均可获得至少250%的投资收益。
水是必不可少的农业资源,大部分土地采用孔式水井或水井灌溉。灌溉泵使用电机由并网电源供电,但目前农村地区的电力供应存在很多问题。在人们对全球变暖及碳足迹上升的担忧日益加剧的大背景下,清洁绿色能源成为实现能源自给自足的必要选择。印度年均太阳辐照度高达6.5 kWh/m2/d,故太阳能光伏抽水系统(solar photovoltaic-water pumping system,SPV–WPS)可替代电网能源;农民采用太阳能光伏系统发电,在能源供应上可实现自给自足。本文以印度泰米尔纳德邦(Tamil Nadu)两个实施漫灌及滴灌的农田为案例研究对象,对电网使用及碳足迹上升的问题展开讨论,还对4-kW及5.5-kW SPV–WPS采用PVsyst 7.1.1进行了设计与仿真,并对不同案例使用SPV–WPSs的优势及其生命周期成本进行了分析。为促进SPV–WPS的安装,印度政府出台了一项特别计划,即PM-Kisan Urja Suraksha evam Utthaan Mahabhiyan(KUSUM)计划,该计划提供了很多有吸引力的奖励措施。案例研究结果表明,无论有无补贴,使用SPV-WPS的农民于25年的项目寿命内均可获得至少250%的投资收益。
2022, 6(2): 363-372.
doi: 10.1093/ce/zkac019
摘要:
伊朗有着较大的太阳能潜力,因此可通过光伏(photovoltaic,PV)系统进行发电。浮式光伏(floating photovoltaic,FPV)系统是在水上进行光伏发电的一种新方法。伊朗的大部分能源消耗来自化石燃料,特别是石油和天然气。近年来,伊朗已开始面临环境破坏和空气污染方面的问题。使用化石燃料进行发电的做法能导致环境污染的加剧。另一方面,由于伊朗有着较大的太阳能潜力,因此可通过光伏系统进行发电。近年来,研究人员对光伏电站发电量的预测研究有了更大的兴趣。在这方面,与光伏电站建设相关的技术–经济–环境研究是推动太阳能使用的一个基本过程。本文开展了一项技术–经济–环境可行性研究,在伊朗北部的某城市建造了5 kW级的一座浮式光伏电站和一座地面光伏电站。通过MATLAB® Simulink和RETScreen® 软件对浮式光伏电站和地面光伏电站进行了对比。研究中考量了风速和水温的影响。此外,由于气候条件和光伏发电量的不确定性,还进行了敏感度分析。仿真结果表明,由于浮式光伏系统面板的冷却效应,其发电量和效率分别比地面光伏系统高出了19.47% 和27.98%。另外,结果还表明浮式系统的年度性能比高出了16.96%。总体而言,浮式光伏系统的运用将投资回报周期降低到了6.3年(相较于地面光伏系统缩短了22.2%)。
伊朗有着较大的太阳能潜力,因此可通过光伏(photovoltaic,PV)系统进行发电。浮式光伏(floating photovoltaic,FPV)系统是在水上进行光伏发电的一种新方法。伊朗的大部分能源消耗来自化石燃料,特别是石油和天然气。近年来,伊朗已开始面临环境破坏和空气污染方面的问题。使用化石燃料进行发电的做法能导致环境污染的加剧。另一方面,由于伊朗有着较大的太阳能潜力,因此可通过光伏系统进行发电。近年来,研究人员对光伏电站发电量的预测研究有了更大的兴趣。在这方面,与光伏电站建设相关的技术–经济–环境研究是推动太阳能使用的一个基本过程。本文开展了一项技术–经济–环境可行性研究,在伊朗北部的某城市建造了5 kW级的一座浮式光伏电站和一座地面光伏电站。通过MATLAB® Simulink和RETScreen® 软件对浮式光伏电站和地面光伏电站进行了对比。研究中考量了风速和水温的影响。此外,由于气候条件和光伏发电量的不确定性,还进行了敏感度分析。仿真结果表明,由于浮式光伏系统面板的冷却效应,其发电量和效率分别比地面光伏系统高出了19.47% 和27.98%。另外,结果还表明浮式系统的年度性能比高出了16.96%。总体而言,浮式光伏系统的运用将投资回报周期降低到了6.3年(相较于地面光伏系统缩短了22.2%)。
2022, 6(2): 373-383.
doi: 10.1093/ce/zkac013
摘要:
鉴于化石燃料等传统能源的燃料安全及环境问题,电网运营公司更倾向于使用可再生能源作为主要发电能源。本文对伊朗西北部100-kWp并网光伏电站(photovoltaic power plant,PV-PP)进行设计、仿真及分析研究。根据伊朗西北部的准确气象数据、卫星图像及对当地的了解,本文将研究范围缩小到伊朗西北部的三个高辐照城市,即马拉赫(Maragheh)、马哈巴德(Mahabad)及卡尔哈尔(Khalkhal),并采用PVsyst及MATLAB软件进行分析得出相关性能结果。此外,本文还研究了PV-PP的环境影响及碳减排效果。结果表明,这三个城市中,马拉赫PV-PP的能量输出最高。本文对学术界及电网利益相关者在伊朗西北部建PV-PP的最佳位置具有参考作用,本文还对未来的研究提出了一些建议。
鉴于化石燃料等传统能源的燃料安全及环境问题,电网运营公司更倾向于使用可再生能源作为主要发电能源。本文对伊朗西北部100-kWp并网光伏电站(photovoltaic power plant,PV-PP)进行设计、仿真及分析研究。根据伊朗西北部的准确气象数据、卫星图像及对当地的了解,本文将研究范围缩小到伊朗西北部的三个高辐照城市,即马拉赫(Maragheh)、马哈巴德(Mahabad)及卡尔哈尔(Khalkhal),并采用PVsyst及MATLAB软件进行分析得出相关性能结果。此外,本文还研究了PV-PP的环境影响及碳减排效果。结果表明,这三个城市中,马拉赫PV-PP的能量输出最高。本文对学术界及电网利益相关者在伊朗西北部建PV-PP的最佳位置具有参考作用,本文还对未来的研究提出了一些建议。
2022, 6(2): 384-408.
doi: 10.1093/ce/zkac014
摘要:
光伏 (photovoltaic, PV) 发电技术不仅可提供一种清洁能源,也可为投资者和借贷者提供一种创收来源。减少光伏系统的发电损失对光伏电站的经济效益而言是至关重要的。污渍、阴影遮挡和高温造成的光伏电站发电损失总计可高达50%。其中的大部分损失最初都未被计入,它们可能损害光伏发电项目的经济可行性。本研究的目标是建立一套模型,利用辐照度、电池温度、直流功率和电流等参量来确定由于污渍、阴影遮挡和高温造成的光伏损失(这些参量的值易从远程监测系统提供的光伏产量数据获得,无需任何额外的传感器或设备)。本研究用以计算污渍、阴影遮挡和热损失的光伏发电量数据,来自印度克勒格布尔 (Kharagpur, India) 一座峰值功率为 30 kW (30-kWp) 的光伏电站。研究结果显示,12月因污渍和阴影遮挡造成的光伏发电损失分别高达25.7% 和9.7%。对安装在电站附近的玻璃样片进行了透射率损失方面的测量,从而验证了污渍造成的光伏发电损失。还使用一套结构件工具 (SketchUp) 开展了阴影模拟,对阴影遮挡造成的损失进行了验证。利用本文所提方法得到的光伏阵列热损失结果,与PVsyst软件仿真模拟估算结果相一致。另外,还通过时间序列数据,利用数值积分技术对与污渍、阴影遮挡和高温效应相对应的电量损失进行了计算。获得这些因电量损失造成的经济损失数据后,就能将它们作为决策依据,在合适的时间点对这些损失背后的原因进行分析并加以控制。
光伏 (photovoltaic, PV) 发电技术不仅可提供一种清洁能源,也可为投资者和借贷者提供一种创收来源。减少光伏系统的发电损失对光伏电站的经济效益而言是至关重要的。污渍、阴影遮挡和高温造成的光伏电站发电损失总计可高达50%。其中的大部分损失最初都未被计入,它们可能损害光伏发电项目的经济可行性。本研究的目标是建立一套模型,利用辐照度、电池温度、直流功率和电流等参量来确定由于污渍、阴影遮挡和高温造成的光伏损失(这些参量的值易从远程监测系统提供的光伏产量数据获得,无需任何额外的传感器或设备)。本研究用以计算污渍、阴影遮挡和热损失的光伏发电量数据,来自印度克勒格布尔 (Kharagpur, India) 一座峰值功率为 30 kW (30-kWp) 的光伏电站。研究结果显示,12月因污渍和阴影遮挡造成的光伏发电损失分别高达25.7% 和9.7%。对安装在电站附近的玻璃样片进行了透射率损失方面的测量,从而验证了污渍造成的光伏发电损失。还使用一套结构件工具 (SketchUp) 开展了阴影模拟,对阴影遮挡造成的损失进行了验证。利用本文所提方法得到的光伏阵列热损失结果,与PVsyst软件仿真模拟估算结果相一致。另外,还通过时间序列数据,利用数值积分技术对与污渍、阴影遮挡和高温效应相对应的电量损失进行了计算。获得这些因电量损失造成的经济损失数据后,就能将它们作为决策依据,在合适的时间点对这些损失背后的原因进行分析并加以控制。




扫一扫,关注我们