2022年6卷1期
2022, 6(1): 1-12.
doi: 10.1093/ce/zkab050
摘要:
工业脱碳造成全球平均气温升幅保持在工业化前水平以上1.5 ℃之内至关重要。尽管需要逐步淘汰未减量煤的使用,但预计21世纪30年代前,煤炭仍将是电力行业和能源密集行业的重要能源。历经数十年的煤炭勘探、开采、加工,约300亿吨废煤尾矿堆放于煤灰池,对环境造成了不良影响。本文评估了灰池废煤生产球团的煤炭加工技术的环境生命周期。研究发现,根据所用电源的不同,废煤球团所致“从摇篮到大门”的全球变暖值为1.68—3.50 kgCO2,eq/GJch。相比之下,美国传统煤炭供应所致全球变暖值预计为12.76 kgCO2,eq/GJch。全球变暖值的降低证实了废煤球团可在短期内减少电力行业及能源密集行业的环境影响。案例研究表明,如炼钢厂以废煤球团完全取代传统煤炭,则温室气体排放量可从2649.80 kgCO2,eq/tsteel降至2439.50 kgCO2,eq/tsteel,从而使风力涡轮机制造带来的生命周期内温室气体排放量下降≤8.6%。本文研究结果表明,使用废煤球团可显著减少工业温室气体排放,甚至可在此类工艺完全脱碳之前实现。
工业脱碳造成全球平均气温升幅保持在工业化前水平以上1.5 ℃之内至关重要。尽管需要逐步淘汰未减量煤的使用,但预计21世纪30年代前,煤炭仍将是电力行业和能源密集行业的重要能源。历经数十年的煤炭勘探、开采、加工,约300亿吨废煤尾矿堆放于煤灰池,对环境造成了不良影响。本文评估了灰池废煤生产球团的煤炭加工技术的环境生命周期。研究发现,根据所用电源的不同,废煤球团所致“从摇篮到大门”的全球变暖值为1.68—3.50 kgCO2,eq/GJch。相比之下,美国传统煤炭供应所致全球变暖值预计为12.76 kgCO2,eq/GJch。全球变暖值的降低证实了废煤球团可在短期内减少电力行业及能源密集行业的环境影响。案例研究表明,如炼钢厂以废煤球团完全取代传统煤炭,则温室气体排放量可从2649.80 kgCO2,eq/tsteel降至2439.50 kgCO2,eq/tsteel,从而使风力涡轮机制造带来的生命周期内温室气体排放量下降≤8.6%。本文研究结果表明,使用废煤球团可显著减少工业温室气体排放,甚至可在此类工艺完全脱碳之前实现。
2022, 6(1): 13-31.
doi: 10.1093/ce/zkab048
摘要:
本研究侧重于制定一个创新性的决策框架,以选择最佳的可再生能源发电技术,同时综合考虑技术经济和环境变量。鉴于其具备的有利条件,选择澳大利亚作为案例来研究。文中采用模糊逻辑方法和层次分析法对不同的可再生能源发电厂进行优先级排序。技术经济因素包括平准化能源成本、初始成本、简单回收期以及运行维护成本;环境因素包括碳回收期、能源回收期和温室气体排放。我们将基于这些因素对发电厂进行优先级排序。结果表明,从经济角度来看,资本成本和简单回收期具有最高优先级;而温室气体排放和碳回收期为主要环境因素。分析结果为当前状态和未来情景(2030年前)下不同发电厂的发展提供了经济和环境优先表。模糊结果和备选方案的成对组合矩阵表明,当前状态下陆上风电、海上风电、单轴跟踪多晶光伏、单轴跟踪单晶光伏、固定倾角多晶光伏和固定倾角单晶光伏发电厂得分最高。相比之下,到2030年,单轴跟踪光伏发电厂将是澳大利亚未来的最佳选择。最后,我们对研究结果进行了分析,并针对政策实施和未来研究提出了相关建议。
本研究侧重于制定一个创新性的决策框架,以选择最佳的可再生能源发电技术,同时综合考虑技术经济和环境变量。鉴于其具备的有利条件,选择澳大利亚作为案例来研究。文中采用模糊逻辑方法和层次分析法对不同的可再生能源发电厂进行优先级排序。技术经济因素包括平准化能源成本、初始成本、简单回收期以及运行维护成本;环境因素包括碳回收期、能源回收期和温室气体排放。我们将基于这些因素对发电厂进行优先级排序。结果表明,从经济角度来看,资本成本和简单回收期具有最高优先级;而温室气体排放和碳回收期为主要环境因素。分析结果为当前状态和未来情景(2030年前)下不同发电厂的发展提供了经济和环境优先表。模糊结果和备选方案的成对组合矩阵表明,当前状态下陆上风电、海上风电、单轴跟踪多晶光伏、单轴跟踪单晶光伏、固定倾角多晶光伏和固定倾角单晶光伏发电厂得分最高。相比之下,到2030年,单轴跟踪光伏发电厂将是澳大利亚未来的最佳选择。最后,我们对研究结果进行了分析,并针对政策实施和未来研究提出了相关建议。
2022, 6(1): 32-38.
doi: 10.1093/ce/zkab054
摘要:
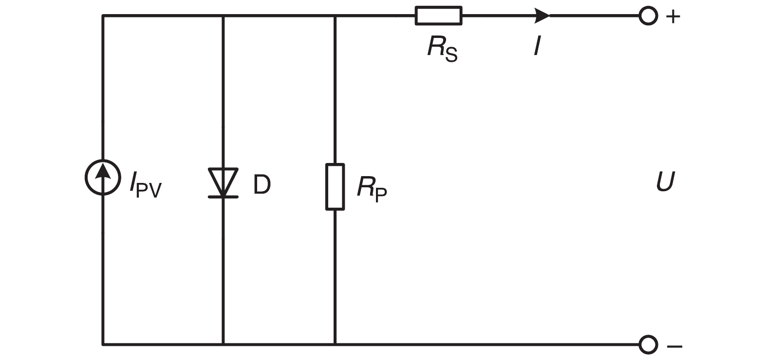
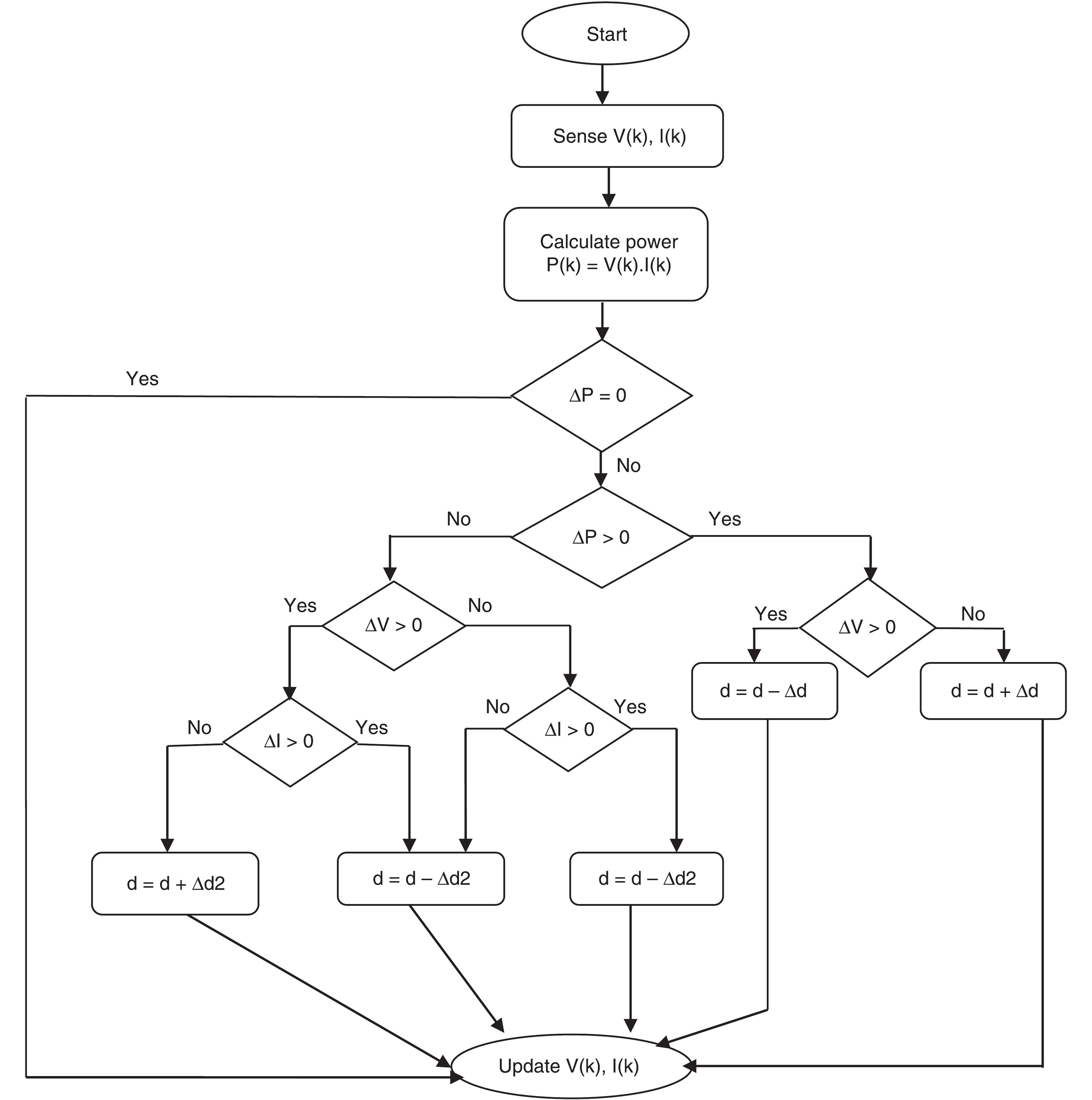
为了解决光伏建筑中存在的永久阴影遮挡问题,本文提出了一种以预划定区域来确定搜索范围的最大功率点跟踪(MPPT)策略来提升MPPT效率。本文用光伏电池单二极管模型证实了光伏电池电流-电压(I-V)曲线与光照条件的一一对应关系,进而证明光照条件的每次变化都对应唯一的最大功率点(MPP)搜索范围。根据光伏组件MPP电压、电流、开路电压及短路电压之间的近似关系来确定MPP所在电压区域,再以该区域的功率工作三角形策略确定全局MPP。利用MATLAB仿真证实了该理论研究的正确性与可行性。仿真结果表明,将本文MPPT策略用于建筑光伏一体化时可使平均效率提高1.125%。
为了解决光伏建筑中存在的永久阴影遮挡问题,本文提出了一种以预划定区域来确定搜索范围的最大功率点跟踪(MPPT)策略来提升MPPT效率。本文用光伏电池单二极管模型证实了光伏电池电流-电压(I-V)曲线与光照条件的一一对应关系,进而证明光照条件的每次变化都对应唯一的最大功率点(MPP)搜索范围。根据光伏组件MPP电压、电流、开路电压及短路电压之间的近似关系来确定MPP所在电压区域,再以该区域的功率工作三角形策略确定全局MPP。利用MATLAB仿真证实了该理论研究的正确性与可行性。仿真结果表明,将本文MPPT策略用于建筑光伏一体化时可使平均效率提高1.125%。
2022, 6(1): 39-55.
doi: 10.1093/ce/zkab055
摘要:
认识到电力作为经济快速增长和扶贫动力的重要性后,印度的目标是在2030年之前为所有家庭提供电力。尽管州和联邦政府尽了最大努力满足消费者的电力需求,但预算限制、低效运营和巨额贷款负担阻碍了他们的工作。除了这些担忧,占印度总人口65%的印度农村还面临着一系列问题,包括电力需求低、负荷系数低以及对廉价电力的期望,这些担忧束缚了印度当局前行的脚步。因此,该项目旨在模拟一个自治型微电网系统,为偏远地区提供电力,该系统集成了三个潜在的可再生能源系统,即风能、太阳能和水动力系统。该模型从评估该地区居民的电力需求开始,利用HOMER Pro平台根据需求预测创建了一个经济高效的微电网。微电网的组件包括6.4 kW小型风力涡轮机(SWT)组、4.4 kW太阳能光伏(PV)板、5 kW水动力水轮机、电池储能和变频器。该项目的独特之处在于,它考虑了现场特定的可再生能源系统的初始投资成本、更换成本以及运营维护成本,并且不包括任何对环境有害的能源系统。该项目取得了成功的优化结果,风力、太阳能和水动力组件的平准化能源成本分别为0.0538美元/(kW·h)、0.0614美元/(kW·h)和0.0427美元/(kW·h),且未引发任何环境问题。
认识到电力作为经济快速增长和扶贫动力的重要性后,印度的目标是在2030年之前为所有家庭提供电力。尽管州和联邦政府尽了最大努力满足消费者的电力需求,但预算限制、低效运营和巨额贷款负担阻碍了他们的工作。除了这些担忧,占印度总人口65%的印度农村还面临着一系列问题,包括电力需求低、负荷系数低以及对廉价电力的期望,这些担忧束缚了印度当局前行的脚步。因此,该项目旨在模拟一个自治型微电网系统,为偏远地区提供电力,该系统集成了三个潜在的可再生能源系统,即风能、太阳能和水动力系统。该模型从评估该地区居民的电力需求开始,利用HOMER Pro平台根据需求预测创建了一个经济高效的微电网。微电网的组件包括6.4 kW小型风力涡轮机(SWT)组、4.4 kW太阳能光伏(PV)板、5 kW水动力水轮机、电池储能和变频器。该项目的独特之处在于,它考虑了现场特定的可再生能源系统的初始投资成本、更换成本以及运营维护成本,并且不包括任何对环境有害的能源系统。该项目取得了成功的优化结果,风力、太阳能和水动力组件的平准化能源成本分别为0.0538美元/(kW·h)、0.0614美元/(kW·h)和0.0427美元/(kW·h),且未引发任何环境问题。
2022, 6(1): 56-73.
doi: 10.1093/ce/zkab046
摘要:
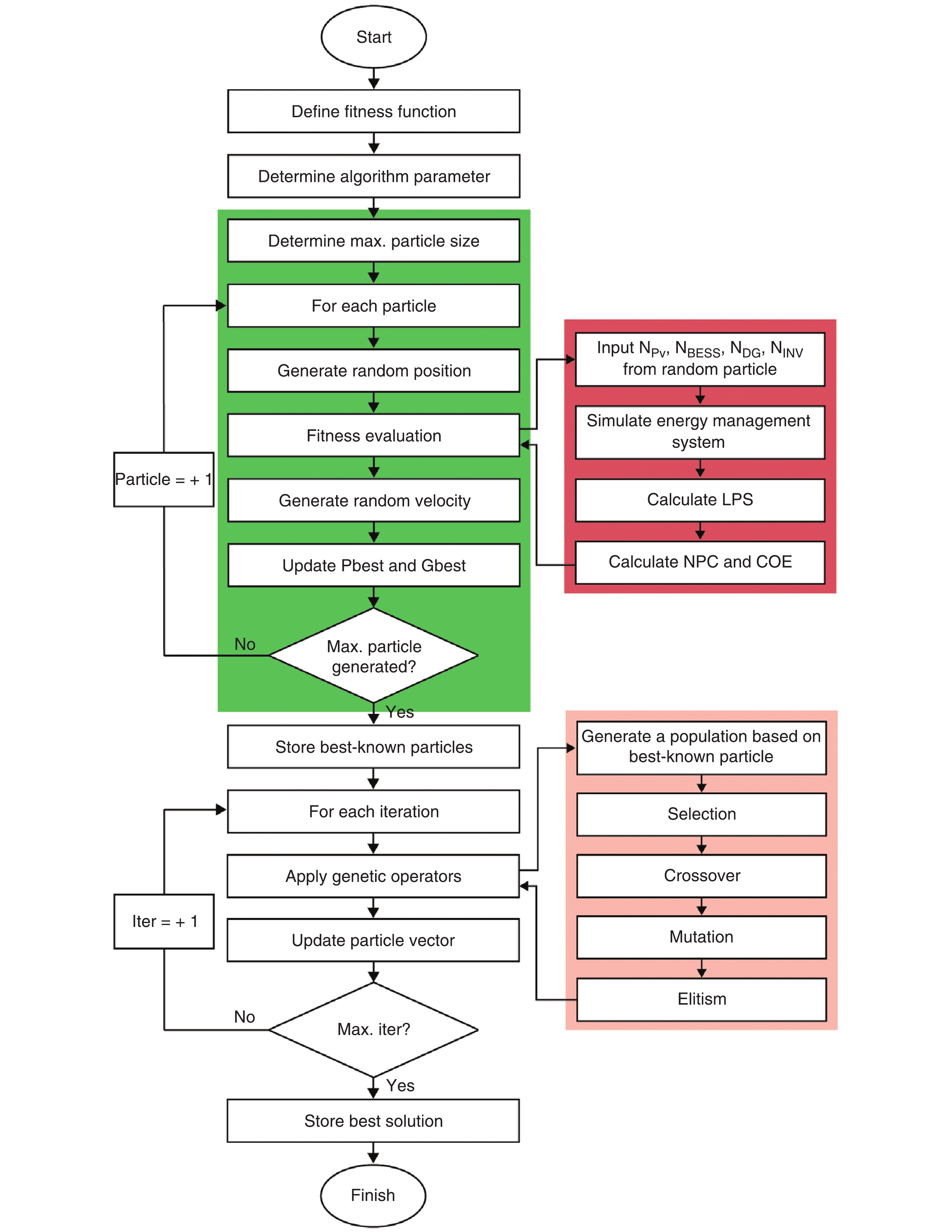
为获得校园微电网的最低成本可行性设计,本文进行了鲁棒优化及持续研究。可行性设计应深度研究并优化校园微电网,确保降低成本的同时还能保证能源供应的持续性。我们将遗传算法和粒子群算法结合,提出了一种改进的混合算法(MGAPSO),用于确保并网式光伏/电池/柴油系统可行性的同时尽可能降低系统成本。为分析微电网的特性,我们还提出了一个持续能源管理系统。其优化结果表明,相对于传统方法,MGAPSO算法收敛性更好,系统成本更低,可使系统成本降低11.99%。为讨论能量分布及分配特性,我们调整了实际方案中的优化组件。经深度研究发现,MGAPSO可通过提高可再生能源利用率优化校园微电网,从而实现其自持续发电。
为获得校园微电网的最低成本可行性设计,本文进行了鲁棒优化及持续研究。可行性设计应深度研究并优化校园微电网,确保降低成本的同时还能保证能源供应的持续性。我们将遗传算法和粒子群算法结合,提出了一种改进的混合算法(MGAPSO),用于确保并网式光伏/电池/柴油系统可行性的同时尽可能降低系统成本。为分析微电网的特性,我们还提出了一个持续能源管理系统。其优化结果表明,相对于传统方法,MGAPSO算法收敛性更好,系统成本更低,可使系统成本降低11.99%。为讨论能量分布及分配特性,我们调整了实际方案中的优化组件。经深度研究发现,MGAPSO可通过提高可再生能源利用率优化校园微电网,从而实现其自持续发电。
2022, 6(1): 74-83.
doi: 10.1093/ce/zkab047
摘要:
针对不断提升的中国可再生能源并网比例及不断加大的电网用电负荷峰谷差,本文提出了一种高温蓄热式联合循环发电系统。使用Thermoflex热仿真分析软件创建了一个高温蓄热式联合循环仿真分析系统模型,并以此分析了各种初始温度及压力比对联合循环系统的影响。此外,还对电量成本、年运行时数、初始设备投资、装置效率及影响系统净收入的其他因素进行了敏感性分析。基于中国现有调峰辅助服务市场,本文指出高温蓄热式联合循环项目可盈利创收的条件。本文研究结果不仅为现有调峰用燃气-蒸汽联合循环的灵活性及改造提供了建议,而且为高温蓄热式联合循环示范项目的后续发展提供了参考。
针对不断提升的中国可再生能源并网比例及不断加大的电网用电负荷峰谷差,本文提出了一种高温蓄热式联合循环发电系统。使用Thermoflex热仿真分析软件创建了一个高温蓄热式联合循环仿真分析系统模型,并以此分析了各种初始温度及压力比对联合循环系统的影响。此外,还对电量成本、年运行时数、初始设备投资、装置效率及影响系统净收入的其他因素进行了敏感性分析。基于中国现有调峰辅助服务市场,本文指出高温蓄热式联合循环项目可盈利创收的条件。本文研究结果不仅为现有调峰用燃气-蒸汽联合循环的灵活性及改造提供了建议,而且为高温蓄热式联合循环示范项目的后续发展提供了参考。
2022, 6(1): 91-98.
doi: 10.1093/ce/zkab059
摘要:
气化炉温度测量是大型气流床气化过程中的重要难点之一,常常需要建立软测量模型进行间接预测。软测量方法是利用其他更容易测量的参数,使用在气化领域被广泛接受的相关方程进行参数预测的方法。机器学习方法是一种表现优异的非线性预测方法,循环神经网络具有记忆性的特点,对于学习具有时序性的特征具有一定的优势。本文中,通过工艺分析确定了气化炉温度软测量的输入参数为氧煤比、CH4含量和CO2含量,而后分别建立循环神经网络模型和BP神经网络模型,通过均方误差(MSE)、平均绝对误差(MAE)和标准差(SD)等重要指标的对比,验证了简单循环神经网络模型优于BP神经网络。结果显示,简单循环神经网络模型预测集的MSE仅为6.25 ℃,MAE为10.33 ℃,SD为3.88 ℃,说明其整体精度、平均精度和稳定性效果均十分优异。
气化炉温度测量是大型气流床气化过程中的重要难点之一,常常需要建立软测量模型进行间接预测。软测量方法是利用其他更容易测量的参数,使用在气化领域被广泛接受的相关方程进行参数预测的方法。机器学习方法是一种表现优异的非线性预测方法,循环神经网络具有记忆性的特点,对于学习具有时序性的特征具有一定的优势。本文中,通过工艺分析确定了气化炉温度软测量的输入参数为氧煤比、CH4含量和CO2含量,而后分别建立循环神经网络模型和BP神经网络模型,通过均方误差(MSE)、平均绝对误差(MAE)和标准差(SD)等重要指标的对比,验证了简单循环神经网络模型优于BP神经网络。结果显示,简单循环神经网络模型预测集的MSE仅为6.25 ℃,MAE为10.33 ℃,SD为3.88 ℃,说明其整体精度、平均精度和稳定性效果均十分优异。
2022, 6(1): 99-111.
doi: 10.1093/ce/zkab062
摘要:
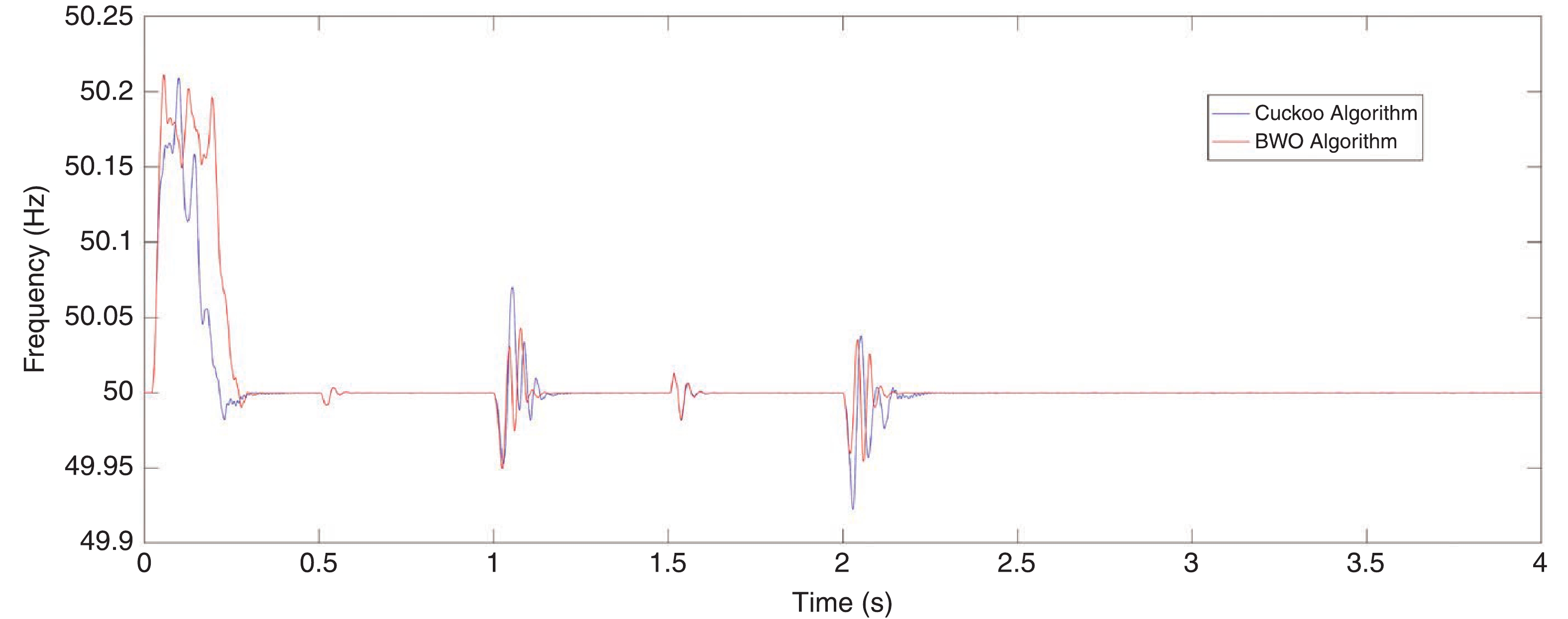
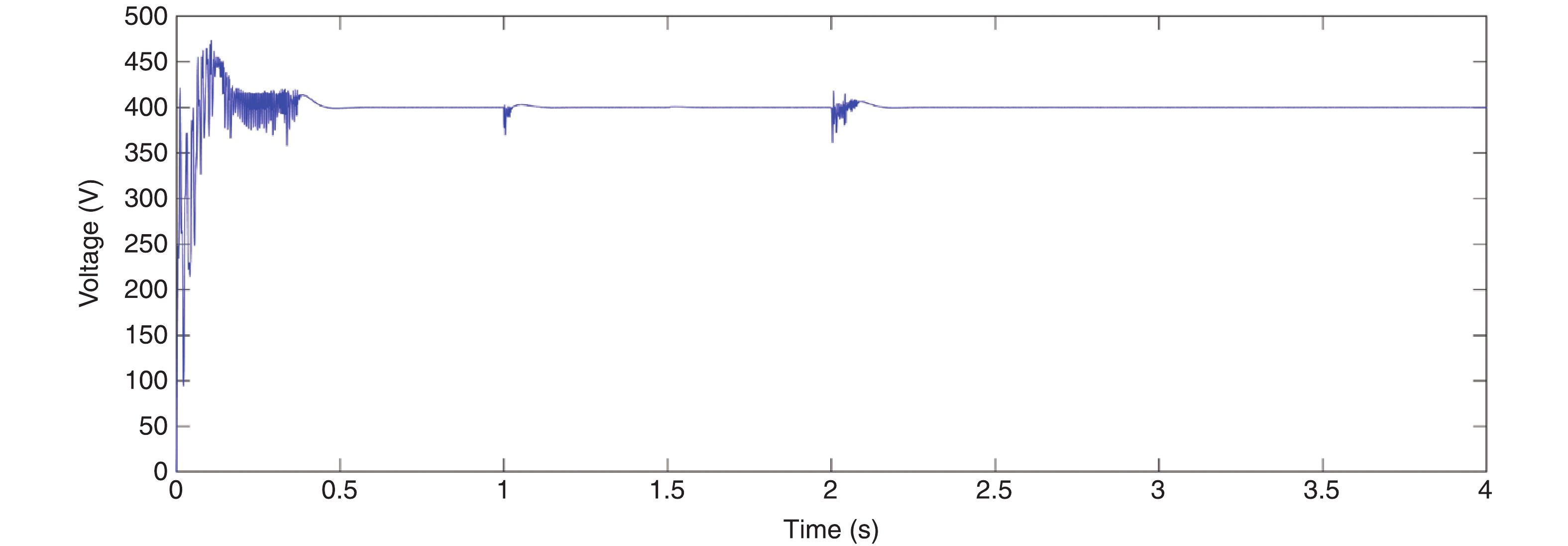
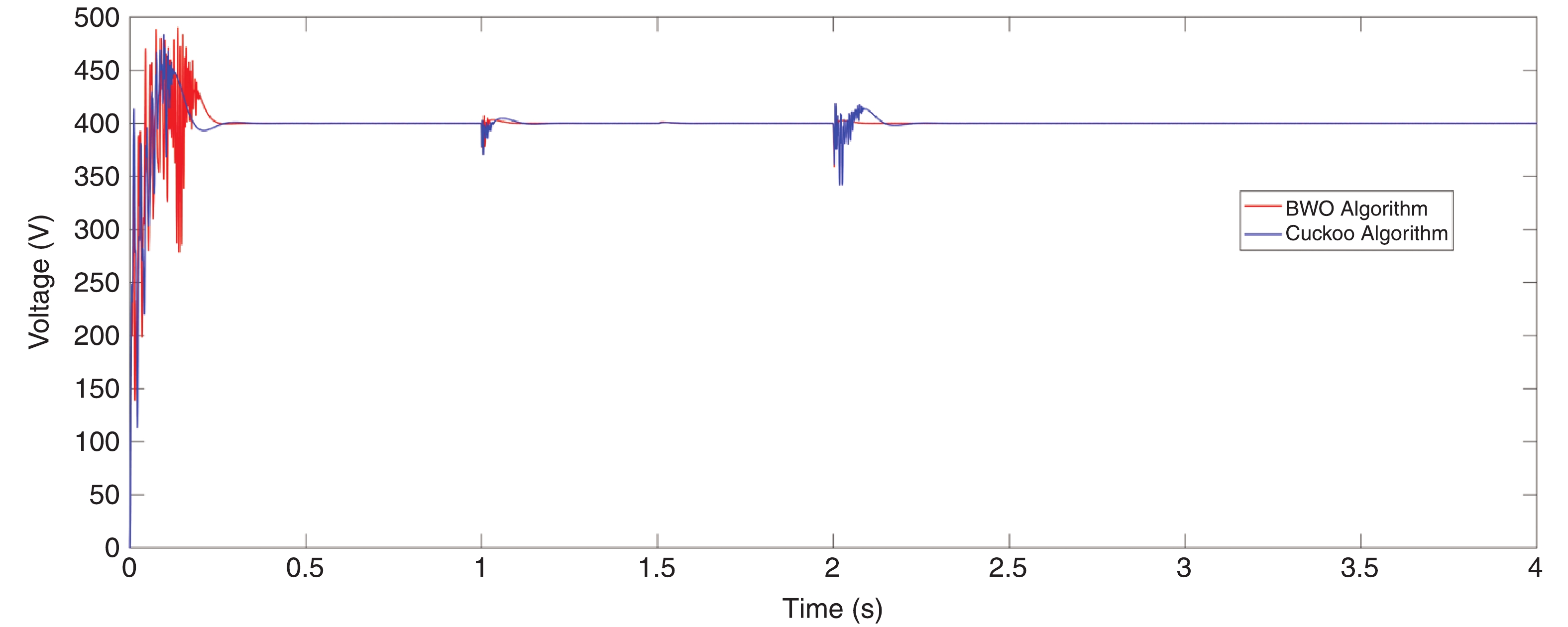
分布式电网可选用混合电力系统,如基于感应发电机(IG)及同步发电机(SG)的风力-柴油发电系统。此类系统的主要优势是,可再生能源能在系统结构内使用,而其最大的挑战是如何设计电压控制回路及频率控制回路才能获得最佳电压及频率偏差响应。其中,电压控制回路由自动电压调节器控制。本文创建了带电压与频率协调控制的混合系统线性模型,并比较了不同负载扰动及无功负载下的动态频率响应及电压偏差。用黑寡妇优化(BWO)算法计算SG增益及IG端静止无功补偿器(SVC)控制器增益,确保频率及电压偏差处于低位。BWO算法是迄今为止最新最强的优化算法。结果表明,就本文所设目标函数而言,BWO算法的求解速度较快。使用最佳SVC时,调整时间可缩短22%。此外,研究还发现暂时值可提高18%。
分布式电网可选用混合电力系统,如基于感应发电机(IG)及同步发电机(SG)的风力-柴油发电系统。此类系统的主要优势是,可再生能源能在系统结构内使用,而其最大的挑战是如何设计电压控制回路及频率控制回路才能获得最佳电压及频率偏差响应。其中,电压控制回路由自动电压调节器控制。本文创建了带电压与频率协调控制的混合系统线性模型,并比较了不同负载扰动及无功负载下的动态频率响应及电压偏差。用黑寡妇优化(BWO)算法计算SG增益及IG端静止无功补偿器(SVC)控制器增益,确保频率及电压偏差处于低位。BWO算法是迄今为止最新最强的优化算法。结果表明,就本文所设目标函数而言,BWO算法的求解速度较快。使用最佳SVC时,调整时间可缩短22%。此外,研究还发现暂时值可提高18%。
2022, 6(1): 119-131.
doi: 10.1093/ce/zkab057
摘要:
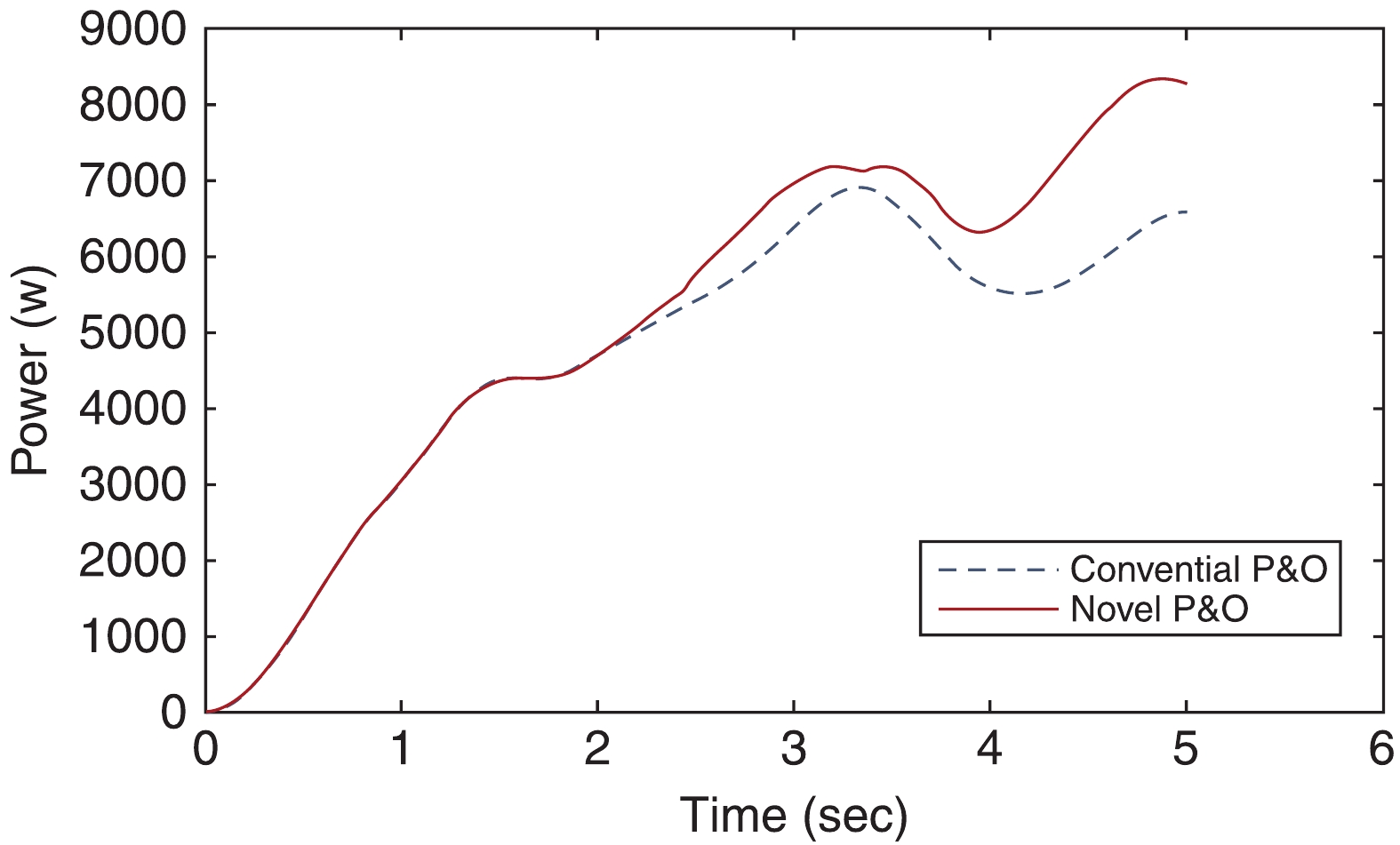
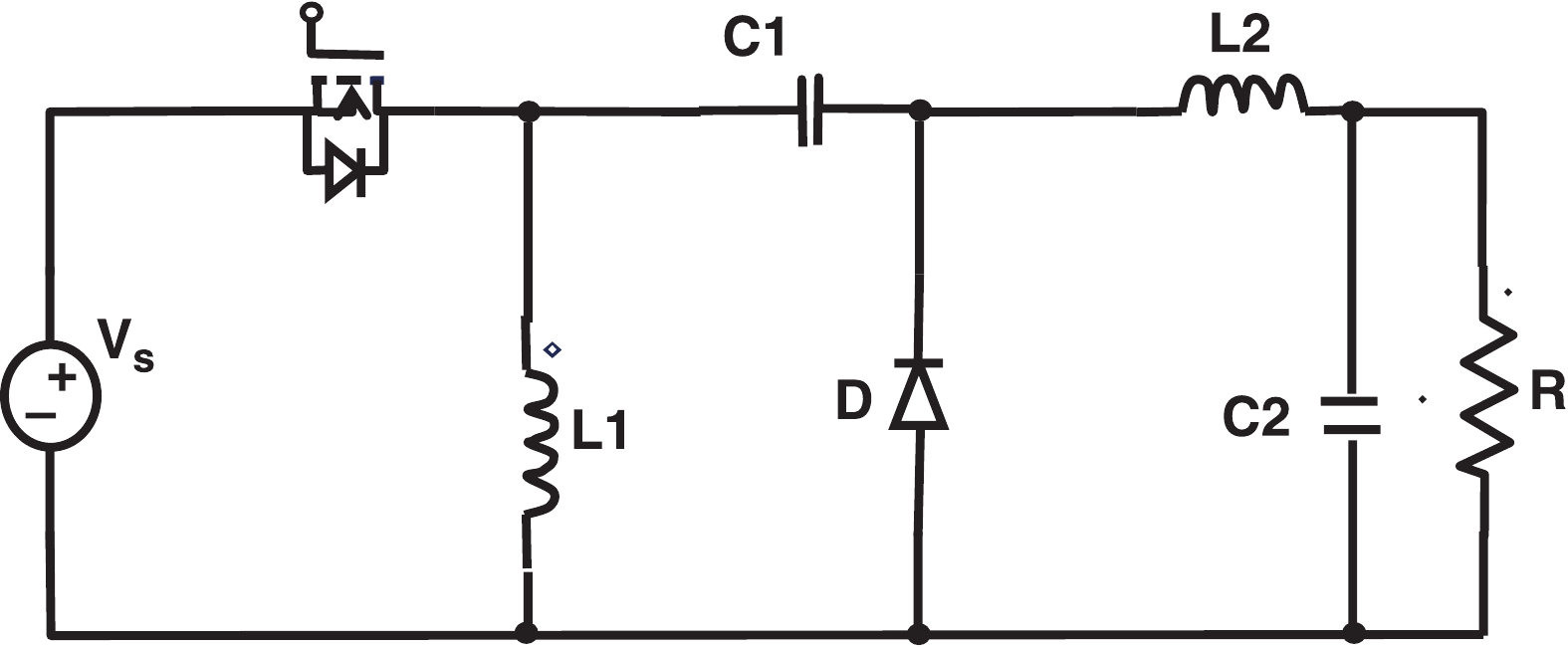
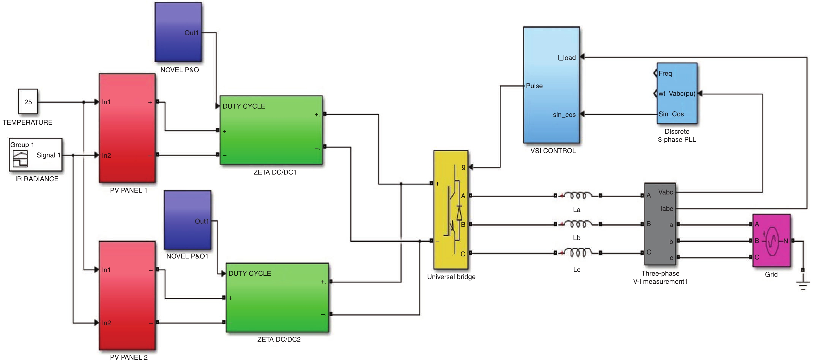
逆变器在并网光伏(PV)系统配置中发挥着重要作用。尽管扰动观察(P&O)算法是常见的并网逆变器最大功率跟踪算法,但该控制策略存在一个明显的缺点,如果太阳辐射突然发生变化,则可能无法跟踪最大功率。为克服这一缺点,本文提出了一种使用ZETA DC-DC变换器及改进P&O算法的两级集散式逆变器来提高并网光伏系统的效率,并用MATLAB/SIMULINK软件对该逆变器进行仿真。此外,为研究该逆变器的性能,本文使用加拿大自然资源部(Ministry of Natural Resources Canada,MNRC)开发的RETScreen软件,就伊朗一北部城市(萨里)建造一所5 kW PV电站展开了技术、环境和经济可行性研究。然而,电站建设可行性研究大多基于逆变器峰值效率的概念,由于逆变器在峰值效率下的运行时长较短,故系统运行并非处于最佳状态。为了使计算结果更为准确,本文可行性研究采用了欧洲加权效率。此外,本文还比较了所提出逆变器与使用传统P&O算法的两级集散式逆变器、单级(集中式)逆变器的性能。仿真结果表明,本文提出的逆变器每年将7.6 MW电能输入电网,避免88 t二氧化碳排放量(统计周期为20年),相当于每年节省1883.5 L汽油。
逆变器在并网光伏(PV)系统配置中发挥着重要作用。尽管扰动观察(P&O)算法是常见的并网逆变器最大功率跟踪算法,但该控制策略存在一个明显的缺点,如果太阳辐射突然发生变化,则可能无法跟踪最大功率。为克服这一缺点,本文提出了一种使用ZETA DC-DC变换器及改进P&O算法的两级集散式逆变器来提高并网光伏系统的效率,并用MATLAB/SIMULINK软件对该逆变器进行仿真。此外,为研究该逆变器的性能,本文使用加拿大自然资源部(Ministry of Natural Resources Canada,MNRC)开发的RETScreen软件,就伊朗一北部城市(萨里)建造一所5 kW PV电站展开了技术、环境和经济可行性研究。然而,电站建设可行性研究大多基于逆变器峰值效率的概念,由于逆变器在峰值效率下的运行时长较短,故系统运行并非处于最佳状态。为了使计算结果更为准确,本文可行性研究采用了欧洲加权效率。此外,本文还比较了所提出逆变器与使用传统P&O算法的两级集散式逆变器、单级(集中式)逆变器的性能。仿真结果表明,本文提出的逆变器每年将7.6 MW电能输入电网,避免88 t二氧化碳排放量(统计周期为20年),相当于每年节省1883.5 L汽油。
2022, 6(1): 132-143.
doi: 10.1093/ce/zkab061
摘要:
随着城市化进程的加快,城市是碳中和的主要目标,城市能源是能源消费的终端和各种能源系统的整合点。因此,推动城市绿色能源发展,促进低投入、高产出,从而实现城市低碳经济成为当务之急。鉴于以往研究没有考虑城市绿色能源发展的投入产出效率,本研究填补了这一空白。本研究基于经济、能源与环境框架,构建了城市绿色能源发展的投入产出效率评价指标体系,并在改进数据包络分析的基础上,对2019年中国30个省份的绿色能源发展的投入产出效率进行了对比评价。本研究出于对区域差异性的考虑,对不同省份的城市绿色能源发展进行分类。从低碳经济角度看,在设定经济增长因素和环境限制因素后,结合广义Divisia指数法,得出城市绿色能源发展的投入产出效率的优化方向。结果表明,江苏(Jiangsu)、浙江(Zhejiang)、福建(Fujian)、内蒙古(Inner Mongolia)和宁夏(Ningxia)等省市的城市绿色能源发展的投入产出效率较高。而经济发展较快、环境承载力较高的省份在优化后更具优势,也将成为城市绿色能源发展的试点地区。本研究从投入产出的角度为各省的城市绿色能源发展提供参考。
随着城市化进程的加快,城市是碳中和的主要目标,城市能源是能源消费的终端和各种能源系统的整合点。因此,推动城市绿色能源发展,促进低投入、高产出,从而实现城市低碳经济成为当务之急。鉴于以往研究没有考虑城市绿色能源发展的投入产出效率,本研究填补了这一空白。本研究基于经济、能源与环境框架,构建了城市绿色能源发展的投入产出效率评价指标体系,并在改进数据包络分析的基础上,对2019年中国30个省份的绿色能源发展的投入产出效率进行了对比评价。本研究出于对区域差异性的考虑,对不同省份的城市绿色能源发展进行分类。从低碳经济角度看,在设定经济增长因素和环境限制因素后,结合广义Divisia指数法,得出城市绿色能源发展的投入产出效率的优化方向。结果表明,江苏(Jiangsu)、浙江(Zhejiang)、福建(Fujian)、内蒙古(Inner Mongolia)和宁夏(Ningxia)等省市的城市绿色能源发展的投入产出效率较高。而经济发展较快、环境承载力较高的省份在优化后更具优势,也将成为城市绿色能源发展的试点地区。本研究从投入产出的角度为各省的城市绿色能源发展提供参考。
2022, 6(1): 144-154.
doi: 10.1093/ce/zkab060
摘要:
输变电工程项目的风险评价需要面面俱到,其过程相当复杂,不仅受诸多因素影响,而且涉及多项指标。为解决输变电工程项目多级模糊风险评价过程中的不确定性和模糊性问题,本文引入了专门研究不确定性的云理论,并以基于云模型的改进多级模糊综合评价法为基础,构建了适用于输变电工程项目的多级模糊综合风险评价模型。最后,本文对北京塘峪220 kV输变电工程项目进行了风险评价,并验证了该评价模型的可行性。根据评价结论以及评价层云模型的结果,同时结合MATLAB仿真数据,可认为塘峪220 kV输变电工程项目的风险等级介于高风险与一般风险之间。
输变电工程项目的风险评价需要面面俱到,其过程相当复杂,不仅受诸多因素影响,而且涉及多项指标。为解决输变电工程项目多级模糊风险评价过程中的不确定性和模糊性问题,本文引入了专门研究不确定性的云理论,并以基于云模型的改进多级模糊综合评价法为基础,构建了适用于输变电工程项目的多级模糊综合风险评价模型。最后,本文对北京塘峪220 kV输变电工程项目进行了风险评价,并验证了该评价模型的可行性。根据评价结论以及评价层云模型的结果,同时结合MATLAB仿真数据,可认为塘峪220 kV输变电工程项目的风险等级介于高风险与一般风险之间。
2022, 6(1): 155-169.
doi: 10.1093/ce/zkac001
摘要:
本工作的重点是单晶硅和多晶硅太阳能光伏组件在印度中东部(具体地点为印度恰蒂斯加尔邦赖布尔市[Raipur, Chhattisgarh, India],北纬21.16°,东经81.65°)热带干湿气候条件下的性能比较,将能帮助印度中东部地区的太阳能光伏系统选择安装合适的面板组件。为了便于进行比较分析,我们将“性能比”(performance ratio, PR)和“效率值”作为品质因数。倾斜面辐照度(plane-of-array irradiance, POA)被用以确定组件的效率值。根据测得的水平面总辐照度数据,通过直散分离模型和斜面辐射模型计算出倾斜面辐照度的数值。对2020年10月至2021年3月的六个月非雨季数据开展了系统性的分析。我们对太阳辐照度、环境温度和组件温度等影响光伏组件性能的参数给予了特别的关注。10月份的辐照度和温度变化最大。10月至11月观测到的平均组件温度最高(51—52 °C),12月观测到的平均组件温度最低(单晶硅为34 °C,多晶硅为36 °C)。观测到的倾斜面辐照度的月平均值最高为568 W/m2,出现在2月,最低为483 W/m2,出现在12月。上述结果表明,单晶硅太阳能光伏组件在所有天气条件下的性能表现均优于多晶硅组件。单晶硅和多晶硅面板性能比的最高观测值分别为0.89和0.86,出现在12月。10月和11月时组件的温度较高,热损失也较高,而12月时的较低温度也使热损失减小。根据测量数据计算出能量产率,并与PVSyst软件模拟的结果进行了比较。
本工作的重点是单晶硅和多晶硅太阳能光伏组件在印度中东部(具体地点为印度恰蒂斯加尔邦赖布尔市[Raipur, Chhattisgarh, India],北纬21.16°,东经81.65°)热带干湿气候条件下的性能比较,将能帮助印度中东部地区的太阳能光伏系统选择安装合适的面板组件。为了便于进行比较分析,我们将“性能比”(performance ratio, PR)和“效率值”作为品质因数。倾斜面辐照度(plane-of-array irradiance, POA)被用以确定组件的效率值。根据测得的水平面总辐照度数据,通过直散分离模型和斜面辐射模型计算出倾斜面辐照度的数值。对2020年10月至2021年3月的六个月非雨季数据开展了系统性的分析。我们对太阳辐照度、环境温度和组件温度等影响光伏组件性能的参数给予了特别的关注。10月份的辐照度和温度变化最大。10月至11月观测到的平均组件温度最高(51—52 °C),12月观测到的平均组件温度最低(单晶硅为34 °C,多晶硅为36 °C)。观测到的倾斜面辐照度的月平均值最高为568 W/m2,出现在2月,最低为483 W/m2,出现在12月。上述结果表明,单晶硅太阳能光伏组件在所有天气条件下的性能表现均优于多晶硅组件。单晶硅和多晶硅面板性能比的最高观测值分别为0.89和0.86,出现在12月。10月和11月时组件的温度较高,热损失也较高,而12月时的较低温度也使热损失减小。根据测量数据计算出能量产率,并与PVSyst软件模拟的结果进行了比较。
2022, 6(1): 170-186.
doi: 10.1093/ce/zkac003
摘要:
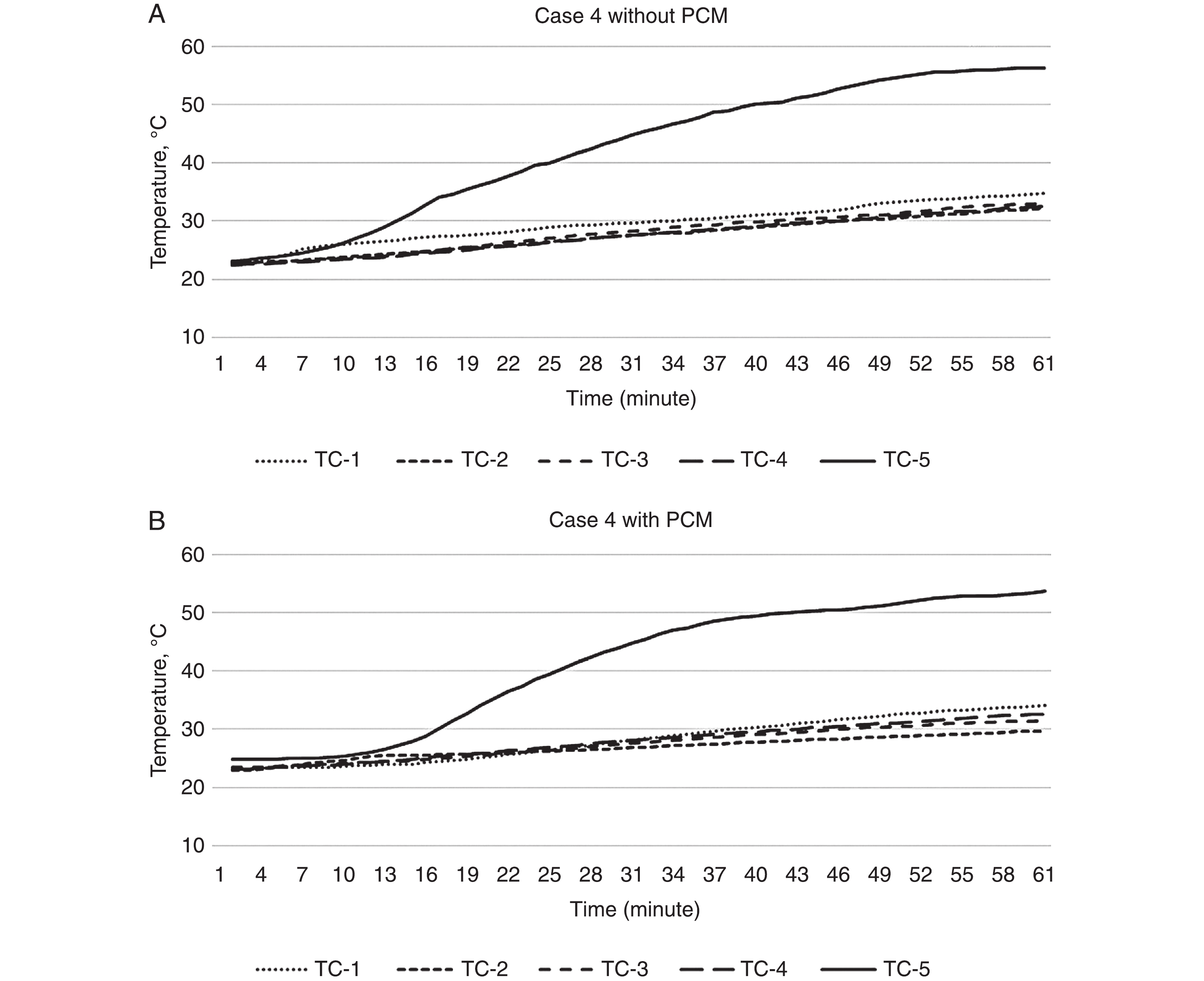
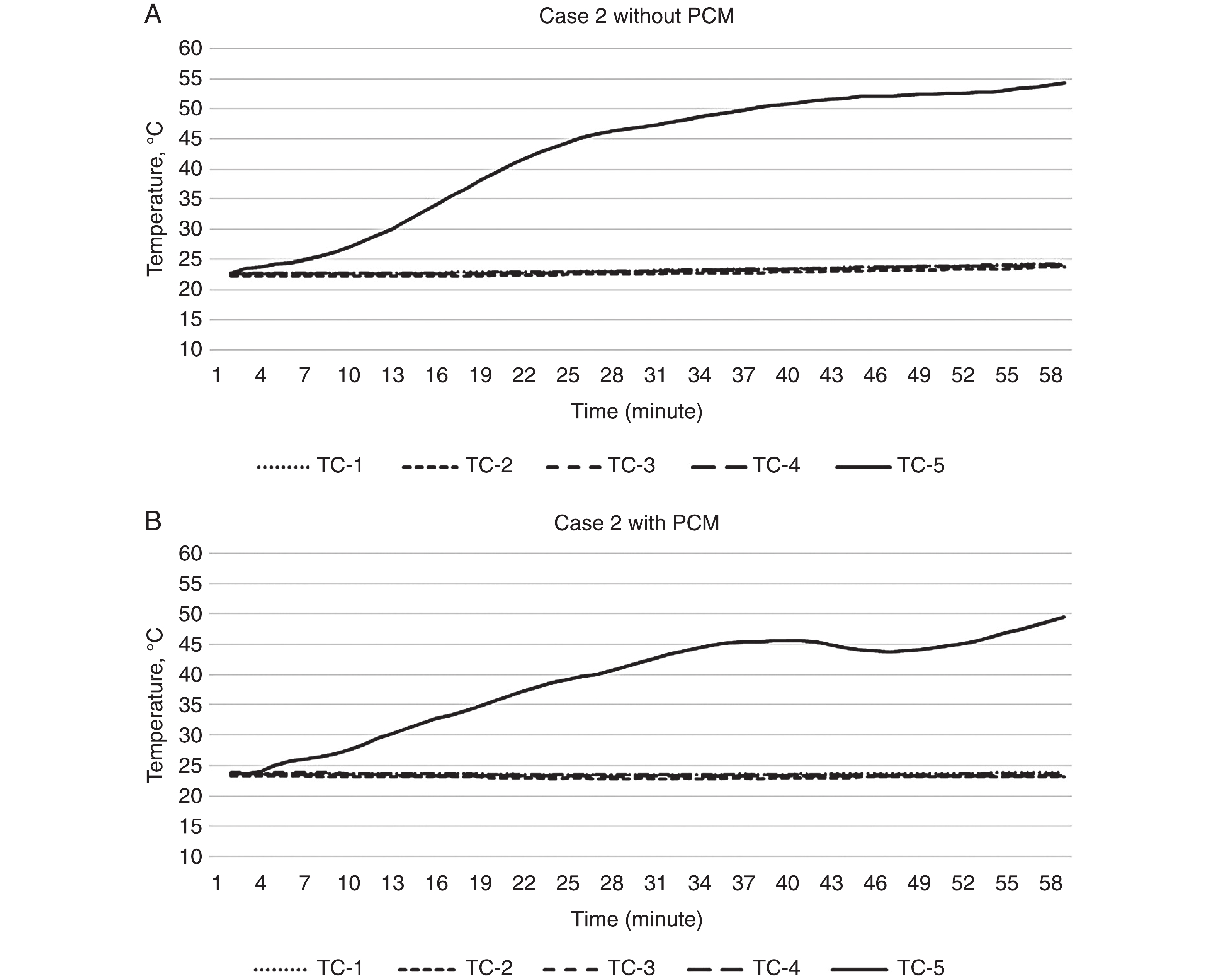
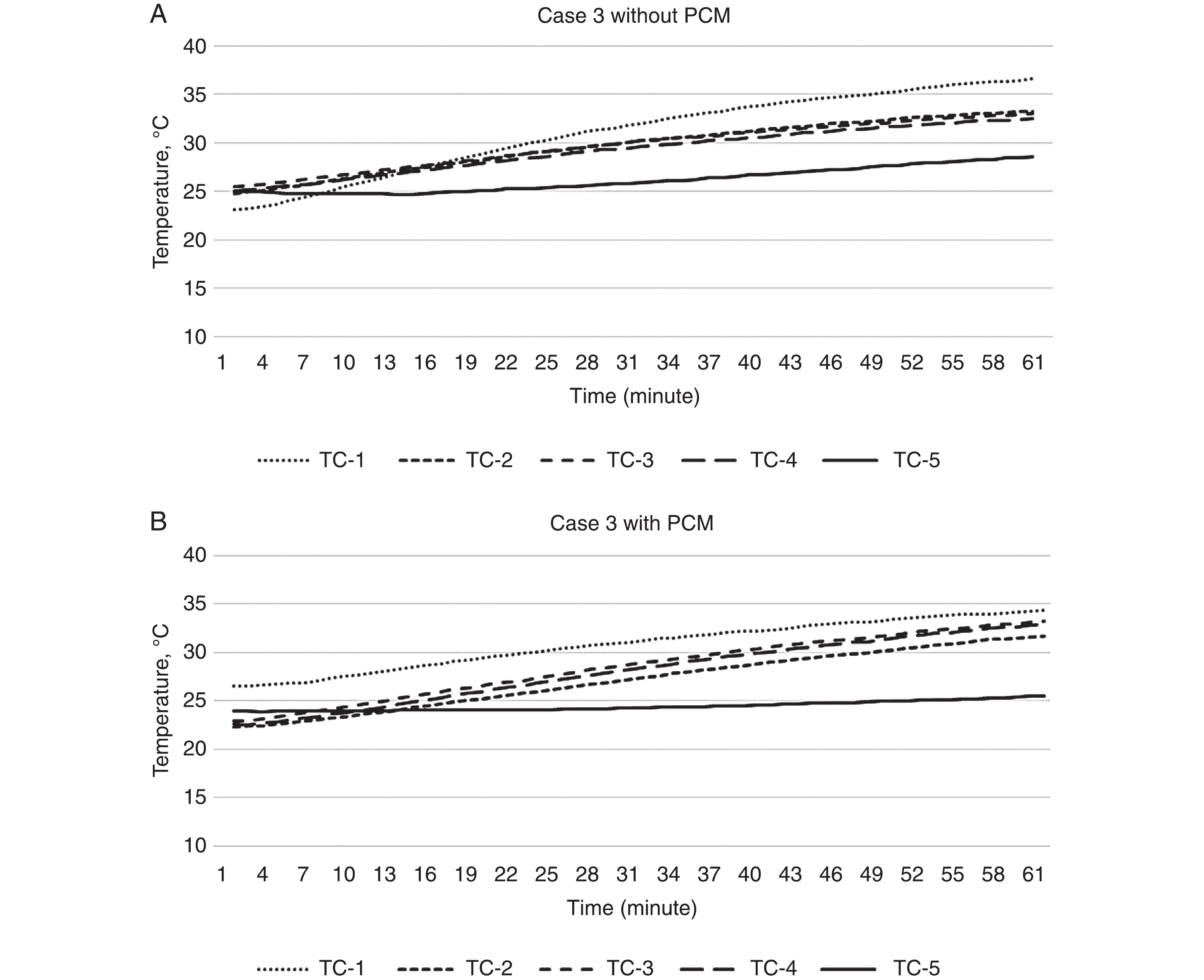
炎炎晴日,内外热源积极地释放着热量,为城市公交车内增温不少,故城市公交车内调温是一大问题。本文以十水硫酸钠为相变材料(PCM),将其置于一辆公交车模型的内外车顶之间,进行了相关实验研究。该研究于晴日进行,同时研究了车内(25 W灯泡)、外(300 W表面加热器)热源的不同情形。结果表明,存在外热源的情形下,PCM可在相变过程中吸收热量,故有助于保持车内较低的温度,并延迟车内升温的时间周期。另外,内热源的存在对大气环境不利,随着时间的推移,车内温度将逐渐升高。本文综合考虑内外热源后发现内热源是车内升温的主要因素。实验结果表明,12.7 mm的单层单个PCM不足以抵抗25 W的内热源,除非增加PCM层的厚度,方能延迟车内升温。将较低熔化温度的附加PCM层置于内车顶内侧可吸收大量内热源热增量,故其有助于储存热能。
炎炎晴日,内外热源积极地释放着热量,为城市公交车内增温不少,故城市公交车内调温是一大问题。本文以十水硫酸钠为相变材料(PCM),将其置于一辆公交车模型的内外车顶之间,进行了相关实验研究。该研究于晴日进行,同时研究了车内(25 W灯泡)、外(300 W表面加热器)热源的不同情形。结果表明,存在外热源的情形下,PCM可在相变过程中吸收热量,故有助于保持车内较低的温度,并延迟车内升温的时间周期。另外,内热源的存在对大气环境不利,随着时间的推移,车内温度将逐渐升高。本文综合考虑内外热源后发现内热源是车内升温的主要因素。实验结果表明,12.7 mm的单层单个PCM不足以抵抗25 W的内热源,除非增加PCM层的厚度,方能延迟车内升温。将较低熔化温度的附加PCM层置于内车顶内侧可吸收大量内热源热增量,故其有助于储存热能。
2022, 6(1): 187-198.
doi: 10.1093/ce/zkac004
摘要:
为了推动联合国可持续发展目标第7项以及其他相关目标的实现,全球各地的人们都必须能更多地获得清洁的替代性能源。但是,包括加纳在内的大多数发展中国家仍然在很大程度上依赖传统的生物质作为生活能源的主要来源,而这种情况是由很多问题造成的。鉴于此,本研究从加纳第七次生活水平调查(Ghana Living Standard Survey 7, GLSS7)中得到的居民家庭数据出发,利用多项逻辑回归模型对加纳的清洁烹饪能源转型中的决定性因素开展了分析。分析结果表明,加纳居民家庭能源选择的主要决定因素是文化程度、家庭住房类型、家庭成员人数、就业状况和收入水平。接受教育、现代住房、带薪就业和更高收入等因素增加了对清洁能源的采用,但较高的抚养系数以及在非正规部门的就业增加了使用非清洁能源的可能性。建议增加民众的受教育机会,同时采取提高居住条件以及就业和收入水平的政策,以鼓励人们采用更为清洁的替代性能源。
为了推动联合国可持续发展目标第7项以及其他相关目标的实现,全球各地的人们都必须能更多地获得清洁的替代性能源。但是,包括加纳在内的大多数发展中国家仍然在很大程度上依赖传统的生物质作为生活能源的主要来源,而这种情况是由很多问题造成的。鉴于此,本研究从加纳第七次生活水平调查(Ghana Living Standard Survey 7, GLSS7)中得到的居民家庭数据出发,利用多项逻辑回归模型对加纳的清洁烹饪能源转型中的决定性因素开展了分析。分析结果表明,加纳居民家庭能源选择的主要决定因素是文化程度、家庭住房类型、家庭成员人数、就业状况和收入水平。接受教育、现代住房、带薪就业和更高收入等因素增加了对清洁能源的采用,但较高的抚养系数以及在非正规部门的就业增加了使用非清洁能源的可能性。建议增加民众的受教育机会,同时采取提高居住条件以及就业和收入水平的政策,以鼓励人们采用更为清洁的替代性能源。
2022, 6(1): 208-223.
doi: 10.1093/ce/zkac006
摘要:
近年来,埃及提高了可再生能源发电比例,意在实现可再生能源战略。埃及电力与可再生能源部(Egyptian Ministry of Electricity and Renewable Energy,EMERE)定下了宏伟目标,计划到2022年,可再生能源发电比例占总发电量的20%,到2035年,该比例提升至42%。为实现这一目标,埃及批准了多项政策,如上网电价补贴、建设–拥有–运营(BOO)、独立发电商(IPP)计划。本文用一座测风塔分别测量了埃及埃尔克哈噶(Elkharga)绿洲10 m及25 m高处的实际风力,并以此全面分析了该处的风能潜势特征。测量结果表明,10 m高处年均风速为5.72 m/s,25 m高处则为6.53 m/s。120 m高处预计风速为8.38 m/s,从技术层面讲,该高度适合风力发电。本文用Weibull概率密度函数统计法评估了此地的风能潜势,以各种方法评估了Weibull分布参数,并根据均方根误差验证了参数精度,又用windPRO软件确定了理想微选址的最佳风机尺寸,并进行了相关技术经济评估,还研究了此地采用不同风轮直径、功率容量、布局配置、年发电量的三种典型风机模型的情况,且以IEC 61400风电标准及最低平准发电成本的风机确定了最佳风机之选。
近年来,埃及提高了可再生能源发电比例,意在实现可再生能源战略。埃及电力与可再生能源部(Egyptian Ministry of Electricity and Renewable Energy,EMERE)定下了宏伟目标,计划到2022年,可再生能源发电比例占总发电量的20%,到2035年,该比例提升至42%。为实现这一目标,埃及批准了多项政策,如上网电价补贴、建设–拥有–运营(BOO)、独立发电商(IPP)计划。本文用一座测风塔分别测量了埃及埃尔克哈噶(Elkharga)绿洲10 m及25 m高处的实际风力,并以此全面分析了该处的风能潜势特征。测量结果表明,10 m高处年均风速为5.72 m/s,25 m高处则为6.53 m/s。120 m高处预计风速为8.38 m/s,从技术层面讲,该高度适合风力发电。本文用Weibull概率密度函数统计法评估了此地的风能潜势,以各种方法评估了Weibull分布参数,并根据均方根误差验证了参数精度,又用windPRO软件确定了理想微选址的最佳风机尺寸,并进行了相关技术经济评估,还研究了此地采用不同风轮直径、功率容量、布局配置、年发电量的三种典型风机模型的情况,且以IEC 61400风电标准及最低平准发电成本的风机确定了最佳风机之选。
2022, 6(1): 223-236.
doi: 10.1093/ce/zkab063
摘要:
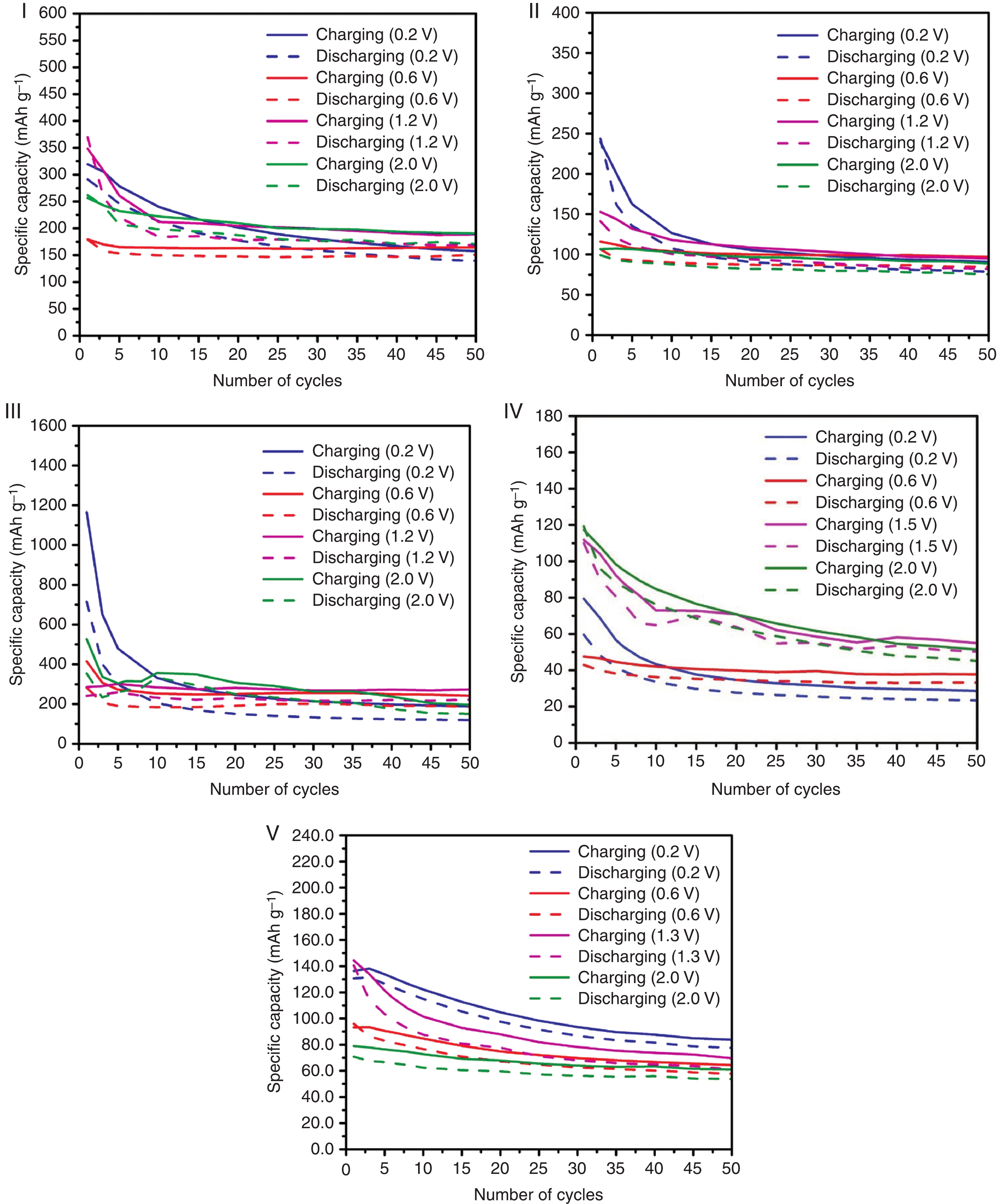
凝胶聚合物电解质热稳定性好、机械性能佳,故能克服液体电解质的诸多问题,特别适用于可充电电池。以往研究以SnO2和NaVO3修饰的碳量子点(CQDs)为电极,1∶0.05的聚乙烯醇(PVA)/P3HT为凝胶聚合物电解质,制作了柔性钠离子电池(FSIBs),且测试了各种柔性钠离子电池隔膜的性能,如氧化锡铟/十三烷基醚聚氧乙烯(ITO/PTE)隔膜、隔膜米纸(RP)、带三个大孔的硅酮(SIL BH)隔膜、带很多小孔的硅酮(SIL SH)隔膜及纤维素纸(CP)。SIL SH于2 V初始循环时放电比容量较高,达4246 mA·h/g,第50次循环时仍保持71 mA·h/g的放电比容量。为提高FSIBs的循环性,本文尝试用不同配比的PVA/P3HT(1∶0.025、1∶0.05、1∶0.1、1∶0.15、1∶0.2)制备CQDs@SnO2与CQDs@NaVO3为电极的电池。以上配比分别表示为B25、B50、B100、B150、B200。电池隔膜选用SIL SH。循环伏安法研究结果表明B150的比电容高达13 062 F/g,2.0 V第50次循环时B25、B100的放电比容量(分别为171 mA·h/g、151 mA·h/g)高于B50 (75 mA·h/g)、B150 (88 mA·h/g)、B200 (54 mA·h/g)等其他配比。该研究显示了用不同配比的PVA/P3HT碳质电极与凝胶聚合物电解质于不同电压下研发高容量高循环FSIBs的余地。该研究的重点是找出可使FSIBs发挥最大循环性能的最佳PVA/P3HT配比。
凝胶聚合物电解质热稳定性好、机械性能佳,故能克服液体电解质的诸多问题,特别适用于可充电电池。以往研究以SnO2和NaVO3修饰的碳量子点(CQDs)为电极,1∶0.05的聚乙烯醇(PVA)/P3HT为凝胶聚合物电解质,制作了柔性钠离子电池(FSIBs),且测试了各种柔性钠离子电池隔膜的性能,如氧化锡铟/十三烷基醚聚氧乙烯(ITO/PTE)隔膜、隔膜米纸(RP)、带三个大孔的硅酮(SIL BH)隔膜、带很多小孔的硅酮(SIL SH)隔膜及纤维素纸(CP)。SIL SH于2 V初始循环时放电比容量较高,达4246 mA·h/g,第50次循环时仍保持71 mA·h/g的放电比容量。为提高FSIBs的循环性,本文尝试用不同配比的PVA/P3HT(1∶0.025、1∶0.05、1∶0.1、1∶0.15、1∶0.2)制备CQDs@SnO2与CQDs@NaVO3为电极的电池。以上配比分别表示为B25、B50、B100、B150、B200。电池隔膜选用SIL SH。循环伏安法研究结果表明B150的比电容高达13 062 F/g,2.0 V第50次循环时B25、B100的放电比容量(分别为171 mA·h/g、151 mA·h/g)高于B50 (75 mA·h/g)、B150 (88 mA·h/g)、B200 (54 mA·h/g)等其他配比。该研究显示了用不同配比的PVA/P3HT碳质电极与凝胶聚合物电解质于不同电压下研发高容量高循环FSIBs的余地。该研究的重点是找出可使FSIBs发挥最大循环性能的最佳PVA/P3HT配比。
2022, 6(1): 84-90.
doi: 10.1093/ce/zkab058
摘要:
理想中的电池应安全高效运行,但高能量密度电池会给系统带来威胁,进而导致热击穿、性能下降和老化加速。为了减少此类问题的发生,需要打造一个控制参数最佳环境。本文分析了充电状态、电流、电压和温度等四个参数。对以上参数做详细分析后,提出了一个可实时监测外部因素同时生成警告的微控制器原型。
理想中的电池应安全高效运行,但高能量密度电池会给系统带来威胁,进而导致热击穿、性能下降和老化加速。为了减少此类问题的发生,需要打造一个控制参数最佳环境。本文分析了充电状态、电流、电压和温度等四个参数。对以上参数做详细分析后,提出了一个可实时监测外部因素同时生成警告的微控制器原型。
2022, 6(1): 112-118.
doi: 10.1093/ce/zkab056
摘要:
加拿大里贾纳大学清洁能源技术研究院(Clean Energy Technologies Research Institute,CETRI)的前身为国际二氧化碳捕集测试中心(International Test Centre for CO2 Capture,ITC),创立于21世纪初,其最初宗旨是将加拿大现有能源碳强度降至低碳水平。近年来,CETRI拓宽了业务范围,如今已涵盖低碳、近零碳清洁能源研究。CETRI的研究焦点为二氧化碳(CO2)捕集、利用及储存(CCUS)、近零排放制氢(H2)技术、废弃物再生燃料及化学品。此外,CETRI还汇聚了清洁与低碳能源领域的研究人员、行业领袖、创新者及教育工作者,组建了一支最具活力的队伍。
加拿大里贾纳大学清洁能源技术研究院(Clean Energy Technologies Research Institute,CETRI)的前身为国际二氧化碳捕集测试中心(International Test Centre for CO2 Capture,ITC),创立于21世纪初,其最初宗旨是将加拿大现有能源碳强度降至低碳水平。近年来,CETRI拓宽了业务范围,如今已涵盖低碳、近零碳清洁能源研究。CETRI的研究焦点为二氧化碳(CO2)捕集、利用及储存(CCUS)、近零排放制氢(H2)技术、废弃物再生燃料及化学品。此外,CETRI还汇聚了清洁与低碳能源领域的研究人员、行业领袖、创新者及教育工作者,组建了一支最具活力的队伍。
2022, 6(1): 199-207.
doi: 10.1093/ce/zkac007
摘要:
在碳达峰及碳中和的大背景下,二氧化碳的资源化利用备受关注,将二氧化碳转化为高值化学品或能源以减少碳排放是众人努力的目标。作为“氢载体”和“碳载体”的甲醇(MeOH)有望成为最具潜力的二氧化碳转化产品。本文聚焦以绿电与绿氢作为原料及电力来源,可实现二氧化碳负排放的电化学转化二氧化碳制甲醇的路径研究。就电化学转化二氧化碳制甲醇技术路径而言,本文提出了以下3个路径:路径1,电解水制氢及二氧化碳加氢制甲醇;路径2,电化学还原二氧化碳制甲醇;路径3,共电解二氧化碳和水制合成气及合成气制甲醇。此外,本文通过技术成熟度调研、系统仿真及成本分析对三种路径实施了技术经济性评估,该评估旨在为中国市场二氧化碳电化学转化制甲醇技术路径的选择提供参考。相比于其他途径,路径1在技术成熟度及商业应用发展前景上颇具优势。尽管路径1目前仍面临经济性不足的问题,但随着可再生能源电力成本的降低及电解水技术的不断发展,未来有望盈利并实现商业化应用。
在碳达峰及碳中和的大背景下,二氧化碳的资源化利用备受关注,将二氧化碳转化为高值化学品或能源以减少碳排放是众人努力的目标。作为“氢载体”和“碳载体”的甲醇(MeOH)有望成为最具潜力的二氧化碳转化产品。本文聚焦以绿电与绿氢作为原料及电力来源,可实现二氧化碳负排放的电化学转化二氧化碳制甲醇的路径研究。就电化学转化二氧化碳制甲醇技术路径而言,本文提出了以下3个路径:路径1,电解水制氢及二氧化碳加氢制甲醇;路径2,电化学还原二氧化碳制甲醇;路径3,共电解二氧化碳和水制合成气及合成气制甲醇。此外,本文通过技术成熟度调研、系统仿真及成本分析对三种路径实施了技术经济性评估,该评估旨在为中国市场二氧化碳电化学转化制甲醇技术路径的选择提供参考。相比于其他途径,路径1在技术成熟度及商业应用发展前景上颇具优势。尽管路径1目前仍面临经济性不足的问题,但随着可再生能源电力成本的降低及电解水技术的不断发展,未来有望盈利并实现商业化应用。




扫一扫,关注我们